Hitta på sidan
Sällsynta sjukdomar med komplexa vårdbehov
Nationellt vårdförlopp med regionala tillägg.
Omfattning av kunskapsstödet
Vårdförloppet inleds vid misstänkt eller fastställd sällsynt sjukdom med komplext vårdbehov hos såväl barn som vuxna och avslutas om det komplexa vårdbehovet inte längre föreligger. En fullständig beskrivning av kriterier för omfattningen finns under rubriken Ingång och utgång.
Vårdnivå och samverkan
Vårdförloppet berör samtliga vårdnivåer (kommunalt, lokalt, regionalt och nationellt) och specialiteter inom hälso- och sjukvården samt tandvården. Det betyder att vårdförloppet omfattar patienter inom barn- och vuxensjukvård i såväl kommun som region. Vårdförloppet utgår från ett systematiskt arbetssätt med vårdkedjor och multidisciplinära team.
Vårdförloppet förutsätter samverkan inom hälso- och sjukvården samt tandvården. Det är även viktigt med samverkan med andra aktörer som exempelvis social omsorg, skola, försäkringskassa, arbetsförmedling och andra relevanta myndigheter. Vårdförloppet knyter an till övriga nationella och europeiska satsningar inom området. Flera sällsynta sjukdomar ingår i uppdrag för nationell högspecialiserad vård (NHV) [1] och i den europeiska satsningen på Europeiska referensnätverk (ERN) [2].
Relaterade kunskapsstöd
Intellektuell funktionsnedsättning - 1177 för vårdpersonal
Flerfunktionsnedsättning - 1177 för vårdpersonal
Autism med intellektuell funktionsnedsättning - 1177 för vårdpersonal
Bättre hälsa | SKR Palliativ vård - 1177 för vårdpersonal
Nationellt vårdprogram för Prader-Willis syndrom (pdf) - 1177 för vårdpersonal
Nationellt vårdprogram för 22q11-deletionssyndromet (pdf) - 1177 för vårdpersonal
Om hälsotillståndet
Definition
Ett hälsotillstånd med sjukdom, skada, störning eller förändring i kroppsfunktion [3] definieras som sällsynt om det förekommer hos färre än 1 av 2 000 invånare. Aktuellt vårdförlopp omfattar personer som har en sällsynt sjukdom med komplexa vårdbehov, vilket är en undergruppering till sällsynta hälsotillstånd. Det finns cirka 6 200 olika sällsynta sjukdomar. Även om varje enskilt sällsynta sjukdomar drabbar en eller ett fåtal personer i landet blir det sammantaget en mycket stor patientgrupp [4]. Det stora antalet sjukdomar innebär att det blir mycket svårt för en enskild vårdpersonal att ha den fulla kunskapsbilden kring varje sjukdom.
En sällsynt sjukdom innebär ofta särskilda utmaningar och vårdbehov. Sjukdomen påverkar vanligen personens livsvillkor varaktigt. Vid diagnostik och behandling krävs speciell kunskap och ofta samordnade insatser från hälso- och sjukvården, tandvården samt övriga samhället. Patienter med sällsynta sjukdomar uppvisar ofta en samling symtom eller avvikelser i olika organsystem som oftast har ett gemensamt ursprung. Dessutom är det vanligt med samsjuklighet som exempelvis psykisk ohälsa. Missbildningar eller flerfunktionsnedsättningar förekommer ofta, men för en del patienter syns inte symtomen utåt. En flerfunktionsnedsättning innebär i många fall, men inte alltid, en kombination av intellektuell och motorisk funktionsnedsättning [3]. Detta kan medföra att patienten har stora kommunikationssvårigheter och bristande förmåga att själv tillgodose sina grundläggande behov [3]. Sällsynta sjukdomar är ofta obotliga och kräver därför livslång vård, behandling och habilitering. Avancerad forskning inom området bidrar till bättre diagnostik och snabbare behandlingsmöjlighet. Det innebär även att fler personer med sällsynta sjukdomar får en genetisk förklaring till sina symtom.
Kombinationen av utmaningar samt avsaknad av sjukvårdsstrukturer och -processer som tydligt ansvarar för och samordnar vården, leder till att patientgruppen oftare än andra riskerar att hamna ”mellan stolarna” och missas i vården.
Komplexa vårdbehov
Det finns ingen etablerad definition av komplexa vårdbehov, men termen avser personer vars hälsoutmaningar resulterar i stora behov av vårdkoordinering och resurser inom fysiska, psykiska och sociala domäner. Dessa behov är i de flesta fall livslånga och kräver samverkan mellan flera vårdenheter, tandvården samt samhällsaktörer som exempelvis försäkringskassa, arbetsförmedling och socialförvaltning.
Komplexa vårdbehov kan innebära specifik diagnostik och behandlingar som inte är vanligt förekommande i hälso- och sjukvården. Eftersom dessa tillstånd är ovanliga, finns inte alltid kompetens för utredning, behandling och omsorg vid alla vårdenheter. Därför kan samordning behövas på regional, nationell och internationell nivå för att säkerställa bästa möjliga vård och omhändertagande. Ofta finns behov av ett multidisciplinärt arbetssätt. Behoven varierar betydligt inom målgruppen, vilket gör att en exakt beskrivning inte kan ges [5]. Detta ställer krav på personcentrering, patient- och närståendemedverkan samt vårdplanering [5].
Sjukdomens sällsynthet och patientens komplexa vårdbehov leder ofta till att hela familjen påverkas [6]. Åtgärder inom vårdförloppet riktar sig främst till patienten, men närstående bör involveras exempelvis vid information om diagnosen och i samtal i upprättande av dokumenterad överenskommelse (tidigare patientkontrakt). Mer information finns att läsa på Den nationella anhörigstrategin | Nationellt kompetenscentrum anhöriga [7].
Förekomst
Ungefär 500 000 personer beräknas leva med en sällsynt sjukdom i Sverige. Fokus för detta vårdförlopp är patienter som har en sällsynt sjukdom och komplexa vårdbehov. Tillförlitliga data kring hela patientgruppen sällsynta sjukdomar och komplexa vårdbehov är svåra att sammanställa eftersom det rör sig om en grupp med mycket heterogena tillstånd. Personer med sällsynta sjukdomar och komplexa vårdbehov kan även ha en intellektuell funktionsnedsättning. Det finns idag cirka 6 200 kända sällsynta sjukdomar varav 70 % debuterar i barndomen [4].
Orsaker
Cirka 80 % av alla sällsynta sjukdomar bedöms ha ett genetiskt ursprung [4]. För flera av de sällsynta sjukdomarna finns ännu inte någon kunskap om den bakomliggande orsaken.
Riskfaktorer
Eftersom majoriteten av sällsynta sjukdomar bedöms ha ett genetiskt ursprung bör patienten erbjudas genetisk vägledning. Det vill säga information kring genetiska, medicinska och psykologiska frågor associerade till risk för genetisk sjukdom och risk att föra ett anlag vidare [8] . Patienten bör även få erbjudande om stöd att hantera sin situation då det finns en ökad risk för ytterligare ohälsa. Även patientens egna resurser och förmågor för att hantera sin situation bör tas i beaktande. Det är därför viktigt att ta reda på personens friskfaktorer. Den genetiska vägledningen bör i många fall även erbjudas släktingar då diagnosen kan innebära risk för sjukdom eller risk för upprepning av sjukdom i familjen.
Samsjuklighet
Intellektuell funktionsnedsättning (IF), liksom andra utvecklingsrelaterade funktionsavvikelser som exempelvis autism och ADHD är vanligt förekommande bland personer med sällsynta sjukdomar. Även psykisk ohälsa är vanligare i denna grupp än hos övriga befolkningen [9] [10]. Diagnostik av psykisk sjukdom hos dessa patienter är ofta svår på grund av grundsjukdomens symtombild. Dessutom saknas erfarenhet av behandling och det finns behov av ökad kompetens kring samsjuklighet inom aktuell patientgrupp. Därmed finns det risk för att dessa patienter inte får rätt nivå av stöd och behandling. Patienter med IF har visat sig ha en sämre upplevd hälsa [10] och har även visat sig ha en ökad risk för somatiska sjukdomar. Sällsynta sjukdomar utan IF kan även påverka flertalet organ hos en person och ge upphov till en rad somatiska symtom och sjukdomar. Varje symtom och sjukdom bör behandlas, följas upp, habiliteras och vårdas enligt de rekommenderade riktlinjerna för respektive sjukdom.
Komplikationer
Vårdförloppet är generiskt och omfattar flera tusen enskilda sjukdomar. Därför kan komplikationerna bara beskrivas i generella termer. Gemensamt är sjukdomarnas sällsynthet, vilket gör att nödvändiga åtgärder riskerar att förbises, varpå komplikationer kan uppstå.
Kunskap om enskilda sjukdomar kan vara bristfällig på grund av diagnosernas sällsynthet, vilket innebär få patientfall att basera kunskap och erfarenhet utifrån. Det kan betyda att den information som ges till patienten inte alltid är komplett. Patienten och närstående kan då få en upplevelse om att inte vara välinformerad. En annan utmaning kan vara att ge fullständig information till andra instanser som till exempel skola, försäkringskassa, arbetsförmedling, habilitering och assistans. Detta leder i sin tur till försämrade möjligheter för att få samhällsstöd. Patienten kan även ha svårt att ta tillvara hälso- och sjukvårdens erbjudanden eller information på grund av en funktionsnedsättning.
Vid övergångar från exempelvis barn- till vuxensjukvård finns risk för att relevant information inte överförs mellan organisationerna, vilket kan innebära en risk för vårdskada. Det förekommer även brist på vårdpersonal med rätt kompetens vilket kan leda till utebliven uppföljning och behandling. Därmed får patienten eller dess närstående ofta agera informationsbärare och samordnare av sina egna vårdinsatser.
Ingång och utgång
Ingång i vårdförloppet
Ingång i vårdförloppet sker vid misstänkt eller fastställd sällsynt sjukdom som kan innebära komplext vårdbehov [11] hos såväl barn som vuxna. Misstanke kan uppstå i all vård oavsett huvudman.
Vid misstanke om sällsynt sjukdom med komplexa vårdbehov, där det saknas en annan känd orsak till symtomen, bör en fördjupad bedömning och handläggning göras enligt upprättade regionala rutiner.
Basera bedömningen på följande anamnestiska uppgifter eller symtom:
- misstänkt intellektuell funktionsnedsättning (IF) hos barn under sex år eller bekräftad IF i alla åldrar
- förlust av förmågor hos barn eller unga vuxna utan annan känd orsak
- missbildning eller signifikant avvikande kroppsproportioner
- familjehistoria av misstänkt eller bekräftad sällsynt sjukdom
- symtom från mer än ett organsystem med misstänkt monogen orsak, exempelvis hematologiska, endokrinologiska, mitokondriella, neuromuskulära och immunologiska sjukdomar
- eventuell närvaro av en kombination av särskilda utseendemässiga drag, tillväxtavvikelse, neuropsykiatriska eller utvecklingsneurologiska avvikelser.
Utgång ur vårdförloppet
Utgång ur påbörjat vårdförlopp kan ske på något av följande sätt:
- misstanke om sällsynt sjukdom avskrivs
- patienten har en sällsynt sjukdom men det fortsatta vårdbehovet förväntas inte bli komplext.
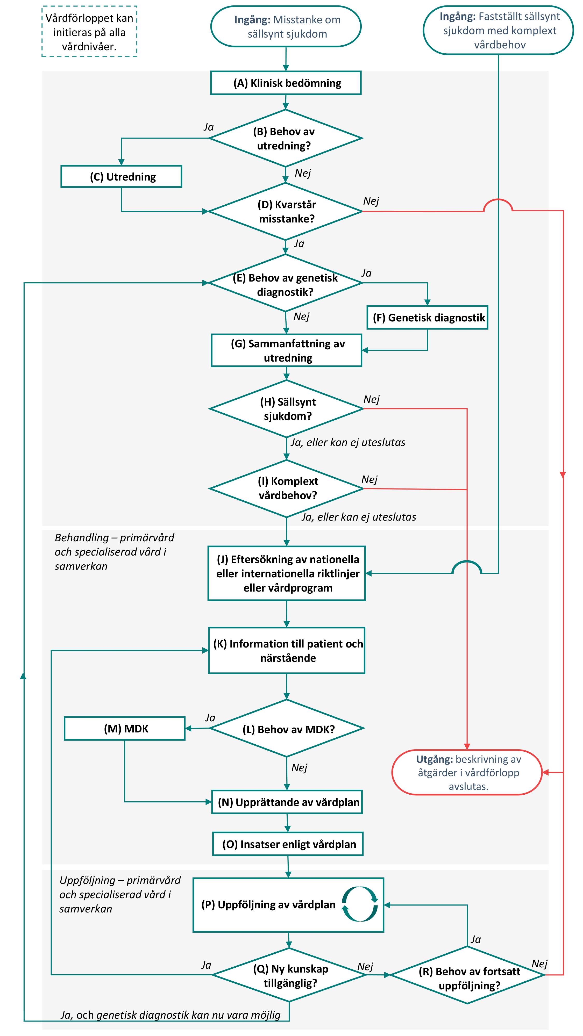
Flödesschema för vårdförloppet
Flödesschemat är en grafisk översikt av de åtgärder som ingår i vårdförloppet. Detaljerad beskrivning finns i åtgärdsbeskrivningen.

Vårdförloppets åtgärder
Här beskrivs de åtgärder som ingår i vårdförloppet.
A Klinisk bedömning
Hälso- och sjukvårdens åtgärder
- Avsätt tid för journalgenomgång och sammanvägd bedömning tillsammans med patienten. Om det inte går att genomföra vid aktuell enhet, till exempel tandvården eller akuten, rekommenderas remiss till lämplig vårdenhet.
- Ta hänsyn till patientens och närstående livssituation där stress och oro kan förekomma och erbjud stöd.
- Uppmärksamma följande vid anamnes och genomgång av journal:
- Familjehistoria:
- släktskap
- förekomst av missfall
- tidig oväntad död.
- tillväxt med kroppsproportioner, huvudomfång och tidig utveckling
- resultat från undersökningar och tidigare utredningar
- eventuella kirurgiska eller ortopediska ingrepp
- funktionsbedömning.
- Familjehistoria:
Patientens åtgärder (efter förmåga)
- Berätta om symtom, psykosocial påverkan, farhågor och förväntningar.
- Ta del av genomförd journalgenomgång och bedömning.
- Ta stöd av närstående vid behov.
B Beslut: Behov av utredning?
Hälso- och sjukvårdens åtgärder
- Finns ett behov av kompletterande utredning?
- Ja: fortsätt till (C).
- Nej: fortsätt till (D).
- Konsultation med enhet inom specialiserad vård rekommenderas vid osäkerhet kring lämpliga analyser eller undersökningar. Konsultera exempelvis barn- och ungdomsmedicin, neurologi, specialiserad tandvård, klinisk genetik eller centrum för sällsynta diagnoser (CSD).
Patientens åtgärder (efter förmåga)
- Samtycka till eller avstå vidare utredning.
C Utredning
Hälso- och sjukvårdens åtgärder
- Fördjupa anamnesen och utvidga den kliniska undersökningen.
- Komplettera med lämpliga undersökningar till exempel blodprover, radiologi, tandstatus och funktionsbedömning.
- Involvera och tillse att patienten och dess närstående förstår information om kompletterande utredning och möjliga utfall.
- Ta tillvara patientens eller närståendes erfarenheter och kunskap.
- Samordna inkomna utredningsresultat från alla specialiteter, inklusive funktionsbedömning där det är relevant.
- Vid kvarstående misstanke om sällsynt sjukdom utan klar etiologi rekommenderas kontakt med regional och nationell expertteam, enhet för nationell högspecialiserad vård (NHV-enhet) via
Översikt: Alla vårdområden - Socialstyrelsen eller Europeiska referensverk, ERN på CSD Centrum för sällsynta diagnoser i samverkan - Var medveten om att expertis ofta finns i annan region.
- Under utredning, tänk på att erbjuda åtgärder och behandling för symtomen samt samhällsstöd vid behov.
- Var lyhörd för att ompröva möjliga diagnoser under utredningens gång.
- Erbjud psykologiskt eller annat stöd vid behov.
Patientens åtgärder (efter förmåga)
- Medverka i fördjupad undersökning.
- Berätta om symtom, psykosocial påverkan, farhågor och förväntningar samt eventuella förändringar.
- Fråga för att förstå informationen.
- Ta stöd av närstående vid behov.
D Beslut: Kvarstår misstanke?
Hälso- och sjukvårdens åtgärder
- Kvarstår misstanke om sällsynt sjukdom med komplext vårdbehov?
- Ja: fortsätt till (E).
- Nej: fortsätt till utgång, beskrivning av åtgärder i vårdförlopp avslutas.
- Vid oklarheter kan med fördel en konsultation med andra vårdgivare alternativt multidisciplinär konferens (MDK) genomföras.
- Remittent ansvarar för samordning av utredningen tills annan ansvarig utses.
- Informera patienten om utredningens fortsättning.
Patientens åtgärder (efter förmåga)
- Fråga för att förstå informationen.
E Beslut: Behov av genetisk diagnostik?
Hälso- och sjukvårdens åtgärder
- Misstanke om diagnos med genetisk etiologi?
- Ja: fortsätt till (F).
- Nej: fortsätt (G).
- Informera patienten om genetisk diagnostik, se avsnitt riskfaktorer.
- Informera även om aktuella kvalitetsregister och biobank.
- Vid remiss krävs relevant klinisk information som väl beskriver patientens symtom och kliniska fynd, alternativt enligt överenskomna rutiner.
- Kontakta klinisk genetik vid behov för hjälp med bedömning och information inför analys.
Patientens åtgärder (efter förmåga)
- Fråga för att förstå informationen.
- Ta ställning till:
- genetisk diagnostik
- kvalitetsregister
- biobank.
F Genetisk diagnostik
Hälso- och sjukvårdens åtgärder
- Bedöm om genetisk diagnostik är tillämpligt och utför eventuell analys på ackrediterat laboratorium.
- Förslag på åtgärdskod: Genetisk utredning, AV143.
Patientens åtgärder (efter förmåga)
- Medverka i utredning.
G Sammanfattning av utredning
Hälso- och sjukvårdens åtgärder
- Avsätta tid för genomgång av utredningens resultat för en sammanvägd bedömning.
- Ta hjälp av annan enhet inom specialiserad vård vid behov.
H Beslut: Sällsynt sjukdom?
Hälso- och sjukvårdens åtgärder
- Har patienten en sällsynt sjukdom?
- Ja, eller kan ej uteslutas: fortsätt till (I).
- Nej: fortsätt till utgång, beskrivning av åtgärder i vårdförlopp avslutas.
Patientens åtgärder (efter förmåga)
- Ta del av information om resultatet av utredningen och ställa frågor vid behov.
I Beslut: Komplext vårdbehov?
Hälso- och sjukvårdens åtgärder
- Har patienten ett komplext vårdbehov? Vid bedömning ska hänsyn tas till patientens funktionsnivå.
- Ja, eller kan ej uteslutas: fortsätt till (J).
- Nej: fortsätt till utgång, beskrivning av åtgärder i vårdförlopp avslutas.
Patientens åtgärder (efter förmåga)
- Ta del av information och frågar för att förstå.
- Påtala behov av stöd och vårdinsatser.
J Eftersökning av nationella eller internationella riktlinjer eller vårdprogram
Hälso- och sjukvårdens åtgärder
- Eftersök aktuellt vårdprogram eller riktlinje inklusive om tillståndet omfattas av nationell högspecialiserad vård (NHV-enhet)
Översikt: Alla vårdområden - Socialstyrelsen. - Vid behov, sök mer information via kontakt med regionalt och nationellt expertteam, nationell högspecialiserad vård (NHV-enhet) eller Europeiska referensverk, ERN på
CSD Centrum för sällsynta diagnoser i samverkan. - Utöver den ordinarie tandvården, finns tre center i landet som ger information och konsultation om tandvård:
- Anpassa eventuella internationella rekommendationer efter svenska förhållanden.
- Initiera individuell vårdplan.
- Rapportera gärna i aktuellt kvalitetsregister.
K Information till patient och närstående
Hälso- och sjukvårdens åtgärder
Anpassa muntlig och skriftlig information om diagnosen till patienten och eventuellt närstående samt till föräldrar, om patienten är minderårig. Upprepa och delge information vid behov i omgångar. Ta hjälp av enhet inom specialiserad vård och tandvård vid behov.
Vid behov informeras patienten om att:
- psykologiskt stöd finns att tillgå
- genetisk vägledning, åtgärdskod: DV026, kan erbjudas via kliniska genetiska enheter och bör omfatta:
- utökad diagnosspecifik information (skriftlig sammanfattning)
- ärftlighet, erbjudande om information till berörda släktingar
- återupprepningsrisk, reproduktion, möjligheter till fosterdiagnostik
- eventuella pågående kliniska studier och behandlingsmöjligheter
- patientorganisationer, andra nätverk och andra aktuella aktörer
- habilitering
- kvalitetsregister
- Samhällets stöd - Socialstyrelsen.
Beakta de styrkor som patienten besitter för att hantera sin situation. Det är därför viktigt att ta reda på personens friskfaktorer.
Patientens åtgärder (efter förmåga)
- Medverka vid besöken.
- Bjuda in närstående utifrån behov.
- Efterfråga upprepad, fördjupad eller förenklad information vid behov.
- Ställa kompletterande frågor för att förstå.
- Skriva ner frågor och ta med till vårdbesöket.
- Ta ställning till om närstående ska få ta del av genetisk information.
- Ta kontakt med patientorganisationer och andra aktuella aktörer.
- Ta ställning till registrering i kvalitetsregister.
- Rapportera gärna patientrapporterad del i kvalitetsregister där det är tillämpbart.
L Beslut: Behov av multidisciplinär konferens (MDK)?
Hälso- och sjukvårdens åtgärder
Om patienten behandlas, eller bör behandlas, av vårdpersonal inom många olika specialiteter eller yrkeskategorier rekommenderas det att remittent eller annan med samordnande ansvar sammankallar till en MDK, för att samordna och planera vården kring patienten. Vårdpersonal, patient eller närstående kan föreslå en multidisciplinär konferens (MDK).
- Ta ställning till om det finns behov av en MDK som grund för upprättande av individuell vårdplan och ställningstagande till behov av samordnad individuell vårdplan. Läs mer på Samordnad individuell plan - SIP - 1177.
- Informera patienten om att en MDK övervägs och erbjud vid behov patienten att delta i mötet.
Finns ett behov av MDK?
- Ja, behov föreligger: fortsätt till (M).
- Nej, behov föreligger inte: fortsätt till (N).
Patientens åtgärder (efter förmåga)
- Påtala behov av eller ta ställning till att medverka i föreslagen MDK.
- Ta ställning till behovet av samordnad individuell vårdplan. Läs mer på Samordnad individuell plan - SIP - 1177.
M Multidisciplinär konferens (MDK)
Hälso- och sjukvårdens åtgärder
- Genomföra en multidisciplinär konferens (MDK), föreslagen åtgärdskod XS008.
- Väljer patienten att delta i MDK kallas patienten till patientkonferens, föreslagen åtgärdskod XS007.
- MDK skapar underlag för att en vårdplan och en dokumenterad överenskommelse upprättas tillsammans med patienten och dess eventuella närstående. Utse en fast vårdkontakt. När en person behöver vård från flera olika vårdenheter kan det finnas flera fasta vårdkontakter. Den fasta vårdkontakt som finns där patientens grundsjukdom behandlas, eller där patienten huvudsakligen vistas, kan då ha ett övergripande samordningsansvar.
- Klargöra vem som ansvarar för att vårdplanen och överenskommelsen dokumenteras och vem som ansvarar för uppföljning.
Patientens åtgärder (efter förmåga)
- Delta i MDK när så är tillämpligt.
- Ta del av information efter MDK och ställ frågor vid oklarheter.
- Ta ställning till sammanhållen journalföring.
N Upprättande av vårdplan
Hälso- och sjukvårdens åtgärder
- Upprätta vårdplan utifrån eventuellt underlag från MDK, befintliga riktlinjer eller vårdprogram. Vårdplanen kommuniceras både muntligt och skriftligt med patienten. Säkerställ att patienten eller dess företrädare förstår innehållet. Förslag på åtgärdskod för upprättande av vårdplan är AW013.
- Vårdplanen ska även beakta tillfällen då patienten ställs inför förändringar, exempelvis överföring från barnvård till vuxenvård.
- Beakta om patienten har behov av ökat tandvårdsstöd och remittera till den specialiserade tandvården för att trygga patientens munhälsa [12]. Läs mer på Tandvård - Socialstyrelsen.
- Informera om ersättning och kostnader vid funktionsnedsättning samt tandvård vid stort behov av omvårdnad. Mer information finns på
- Vårdplanen utgör en del av den dokumenterade överenskommelsen.
- Om inte fast vårdkontakt redan finns ska sådan utses. Den dokumenterade överenskommelsen har som utgångspunkt ett personcentrerat förhållningssätt och inbegriper patientens behov, resurser samt vårdkontakter. Patienten medverkar till att kontraktet upprättas. Beakta de styrkor som patienten besitter för att hantera sin situation, det är därför viktigt att ta reda på personens friskfaktorer. Överenskommelsen bör innehålla:
- vad som ska göras och vem som ansvarar för det
- vilka uppgifter som åligger patienten respektive vården
- avstämning om överenskomna tider
- fast vårdkontakt
- Vårdplanen ska vara i skriftlig form.
Patientens åtgärder (efter förmåga)
- Medverka till upprättande av vårdplan och dokumenterad överenskommelse.
- Involvera närstående vid behov.
- Berätta om behov.
- Efterfråga kompletterande information vid behov.
O Insatser enligt vårdplan
Hälso- och sjukvårdens åtgärder
- Genomföra och samordna insatser enligt vårdplan.
- Genomför funktionsbedömning vid behov.
- Fast vårdkontakt utvärderar vårdplanen årligen eller vid behov tillsammans med patienten.
Patientens åtgärder (efter förmåga)
- Lämna synpunkter på den vård som är planerad eller är utförd enligt den dokumenterade överenskommelsen.
- Medverka i insatser enligt vårdplanen.
P Uppföljning av vårdplan
Hälso- och sjukvårdens åtgärder
- Genomföra regelbunden uppföljning av vårdplan tillsammans med patienten inklusive ställningstagande till revidering utifrån patientens aktuella situation, nya symtom, förbättring/försämring, funktionsnivå och eventuell ny kunskap om patienten sjukdom. Förslag på åtgärdskod för uppföljning av vårdplan: AW015. Förslag på åtgärdskod för uppföljning och revidering av vårdplan: AW016. Säkerställ att den dokumenterade överenskommelsen uppdateras vid förändringar i vårdplaneringen kring patienten så att patienten är fullt involverad och uppdaterad i planeringen av sin vård.
- Förnya intyg efter behov.
- Ta hänsyn till oro, ensamhet, frustration och ovisshet som kan förekomma hos patienten och erbjud erforderligt stöd.
- Uppdatering av vårdplan ska alltid ske inför överföring mellan olika vård- och boendeformer som till exempel särskilt boende (SÄBO).
- Som stöd kan kliniska kunskapsstöd inom området habilitering användas, se relaterade kunskapsstöd.
Patientens åtgärder (efter förmåga)
- Återkoppla hur vårdinsatser enligt vårdplanen fungerar.
- Meddela behov av nya intyg.
- Medverka i uppdatering av vårdplan och dokumenterad överenskommelse.
- Informera om oro, ensamhet, frustration och ovisshet. Be om hjälp vid behov.
Q Beslut: Ny kunskap tillgänglig?
Hälso- och sjukvårdens åtgärder
- Omvärdera kunskapsläget vid behov.
- Vara lyhörd för patientens och närståendes kunskap.
- Finns ny kunskap om patientens sjukdom och har vårdbehovet ändrats utifrån detta?
- Ja: om genetisk diagnostik kan vara möjlig, fortsätt till (E) och i annat fall fortsätt till (K).
- Nej: fortsätt till (R).
Patientens åtgärder (efter förmåga)
- Förmedla den egna kunskapen.
- Efterfråga ny kunskap.
- Medverka i eventuella beslut.
- Fråga för att förstå.
R Beslut: Behov av fortsatt uppföljning?
Hälso- och sjukvårdens åtgärder
- Har patienten behov av fortsatt uppföljning enligt vårdförloppet?
- Ja, besluta om ansvarig för fortsatt uppföljning och genomför regelbunden uppföljningen enligt vårdplan: fortsätt till (P).
- Nej: fortsätt till utgång, beskrivning av åtgärder i vårdförlopp avslutas.
- Vid utgång ur vårdförloppet ska patienten erbjudas vård efter behov, om möjligt inom ramen för relevanta nationellt kliniskt kunskapsstöd: Kunskapsstöd - 1177 för vårdpersonal.
Patientens åtgärder (efter förmåga)
- Medverka i eventuella beslut.
Patientmedverkan och kommunikation
Patienter med sällsynt sjukdom med komplexa vårdbehov har ofta ett stort antal kontakter inom hälso-och sjukvård samt tandvården. Då de ofta har symtom från flera organsystem så krävs insatser från flera olika specialister. Det är extra angeläget för denna patientgrupp att säkerställa trygghet, kontinuitet, samordning och säkerhet i vården.
Patientmedverkan och dokumenterad överenskommelse (patientkontrakt)
Patienten och närstående medverkar i planeringen av de insatser och åtgärder som ingår i vårdförloppet. De deltar också aktivt i planering av hur kommunikation och samordning ska ske i den framtida vården.
Dokumentationen sker i den dokumenterade överenskommelsen (tidigare patientkontrakt) av vården och patienten tillsammans. Mer information finns på Dokumenterad överenskommelse | SKR. Överenskommelsen är ett sätt att konkretisera det personcentrerade arbetssättet och är en del av vårdplanen [13]. Den är gemensam för hälso- och sjukvården samt patienten, och utgår från frågan ”Vad är viktigt för dig?”. Det som eftersträvas är en trygg och tillitsfull relation som bidrar till att ta till vara patientens egna resurser och tydliggöra vem som gör vad och när. Patienten och närstående ska veta vad som är nästa steg och vart patienten vänder sig vid behov av kontakt med vården.
Behandlingens insatser, uppföljning och mål ska vara tydliga och lättförståeliga samt överenskomna tillsammans med patienten och dess närstående. Vid uppdatering av den dokumenterade överenskommelsen behöver därför patienten medverka aktivt i utformningen. Det är viktigt att det som fastställs skriftligt är i enlighet med såväl vårdens som patientens eller närståendes uppfattning om överenskommelsens innebörd.
Behovet av att samordna insatser är stort. I den dokumenterade överenskommelsens vårdplan(er) behöver det framgå en tydlig ansvarsfördelning mellan vårdenheter så att ingen insats saknar en ansvarshemvist och att det är tydligt för både vårdenheten och patienten. Det bör också tydligt framgå vad patienten och dess närstående förväntas ansvara för själva.
Samtidigt som kunskapsnivån om den specifika sällsynta diagnosen vanligen är låg inom hälso- och sjukvården, har patienten och dess närstående ofta omfattande egna kunskaper och erfarenheter. Det är vanligt att rutiner för att ta tillvara denna kunskap saknas Därför behövs ett personcentrerat arbetssätt för att ge stöd till att tillvarata patientens och närståendes kunskaper i vårdförloppet.
Kommunikation av diagnos
I de fall där patienten själv har svårt att föra sin talan och delta i dialog om en överenskommelse för den egna vården bör dess närstående involveras tidigt. Vården behöver säkerställa att patienten och dess närstående kan tillgodogöra sig informationen om och förstår diagnosen.
Medverkan vid uppföljning
En multidisciplinär konferens (MDK) är en viktig vårdåtgärd för att göra en helhetsbedömning och planera behandlingen för patienter med komplexa behov. MDK skapar förutsättningar för en mer sammanhållen vård och behandling då den sammanför de olika professionerna, i förekommande fall även tillsammans med patienten. MDK ska ha ett helhetsperspektiv och beskriva patientens samtliga hälsotillstånd behandlingsrekommendationer och planerade insatser. MDK ska resultera i en uppdaterad eller ny dokumenterad överenskommelse och kan ge underlag till en vårdplan utifrån patientens behov och förutsättningar i kombination till överenskommelsen. MDK kan samtidigt öka den allmänna kunskapsnivån bland deltagarna. EN MDK bör även kunna ta in extern kompetens vid behov såsom representant från aktuellt Nationell högspecialiserad vård (NHV), Europeiska referensnätverk (ERN) eller expertteam.
Patienten, och vid behov närstående, ska utifrån förmåga deltar i upprättande, uppföljning och utvärdering av vårdplanen. Vid behov ges stöd för friskfaktorer och hälsosamma levnadsvanor efter förmåga.
Det är viktigt att patienten och närstående är välinformerade och förstår arbetsprocessen. Utgångspunkten är deras beskrivningar av patientens vardagssituation, behov och resurser. Planen ska vara proaktiv och innehålla konkreta och tydliga framtida behandlings- och hälsomål. Det är viktigt att det framgår i ansvarsfördelningen och att alla journalföringspliktiga professioner tillför samt ansvarar för sin del i planen. Patienten och dess närstående behöver också medverka vid uppföljning och utvärdering av vårdplanen. En patient som fått information om en livshotande eller särskilt allvarlig sjukdom eller skada har enligt Hälso- och sjukvårdslagen och Patentlagen rätt till en ny medicinsk bedömning, en så kallad second opinion.
Fast vårdkontakt
I den fasta vårdkontaktens uppdrag ingår att samordna patientens vård och förmedla information mellan vårdens och omsorgens olika delar. I förekommande fall samordnar och förmedlar den fasta vårdkontakten information med berörda myndigheter. Det behöver framgå tydligt i den dokumenterade överenskommelsen hur patienten kommer i kontakt med sin fasta vårdkontakt och hur kommunikationen mellan dem ska ske. Detta är av särskild vikt då många patienter har olika funktionsnedsättningar. Generellt kan samordningsfunktioner som fungerar i praktiken behöva utvecklas. För mer information läs:
Stöd och information för patient och närstående
När diagnosen är fastställd har patienten och dess närstående rätt till muntlig och skriftlig information om den aktuella diagnosen. Det behöver säkerställas att patienten förstår informationen genom att ge den på ett för patienten anpassat sätt avseende funktionsnivå, språk, bildstöd etcetera. Vården ansvarar därför också för att patienten och dess närstående har möjlighet att ställa frågor för att förstå.
Det behöver även säkerställas att övriga aktörer i patientens närhet har fullgod kunskap om aktuell diagnos och dess konsekvenser, till exempel försäkringskassa, kommun och skola. I samband med detta ges även information till patienten och dess närstående om möjligheter till övrigt stöd som till exempel följande patient- och närståendeorganisationer:
- Nationellt kompetenscentrum för anhöriga: Nka, Nationellt kompetenscentrum anhöriga - anhoriga.se
- CSD, Centrum för sällsynta diagnoser i samverkan: CSD i samverkan - csdsamverkan.se
- Ågrenska Nationellt kompetenscentrum för sällsynta hälsotillstånd och andra funktionsnedsättningar: Ågrenska - Ett nationellt kompetenscentrum för sällsynta hälsotillstånd och andra funktionsnedsättningar
- Stöd och information om särskilda tandvårdsstöd finns via 1177
Det kan även utvecklas digitala konsultationsmöjligheter från den specialiserade sjukvården till primärvården för att underlätta omställningen och förflyttningen till nära vård.
Utmaningar och mål
Patientens utmaningar
Utifrån patienters och närståendes erfarenheter har följande övergripande utmaningar identifierats:
- bristande kunskap och erfarenhet i vården av sällsynta hälsotillstånd
- ojämlik tillgång till vård och stöd
- bristande vård, behandling och samhällsstöd under den oklara och långdragna processen till rätt diagnos
- bristande personcentrering och patientmedverkan
- bristande samordning och planering av vård och andra samhällsinsatser.
Nulägesbeskrivning av patienters erfarenheter
Bilden nedan är en grafisk presentation av i nuläget vanligt förekommande erfarenheter av hälso- och sjukvården hos personer med sällsynta sjukdomar och komplext vårdbehov.
- Kolumn ett beskriver känslor och erfarenheter som patienterna berättar att de vanligtvis är med om.
- Kolumn två beskriver aktiviteter och åtgärder som patienten gör.
- Kolumn tre anger kort aktiviteter och åtgärder som hälso- och sjukvården gör.
- Kolumn fyra redovisar, utifrån patienternas perspektiv, de huvudsakliga utmaningar som patienterna berättar om. Vårdförloppet är utformat för att adressera dessa utmaningar, vilka även avspeglas mål och indikatorer.

Vårdförloppets mål
Målet med vårdförloppet är att en större andel patienter med en symtombild och ett vårdbehov motsvarande sällsynt sjukdom med komplexa vårdbehov, ska kunna identifieras och därefter:
- erbjudas jämlik tillgång till förkortad och förenklad diagnostik, utredning och behandlingen vid sällsynta sjukdomar
- erhålla en etiologisk diagnos
- erbjudas en fast vårdkontakt som ansvarar för en dokumenterad överenskommelse, sammanhållen planering och vårdplan, behandling och uppföljning
- erbjudas stöd och förtroendeingivande bemötande för att öka den psykiska hälsan, känna mindre oro och uppleva ökad livskvalitet
- öka personcentrerad och jämlik behandling, rätt stöd och vård för patientgruppen
- öka medvetenheten och förståelsen för samt kunskapen om sällsynta sjukdomar inom hälso- och sjukvården, tandvården, kommunala verksamheter med flera
- öka möjligheten att söka nationell och internationell expertis.
Kvalitetsuppföljning
Indikatorer för uppföljning
Indikatorerna i detta avsnitt visar vilka indikatorer som avses följas i vårdförloppet. I uppföljningsbilagan finns mer information om uppföljning av detta vårdförlopp och dess indikatorer
Mer information om uppföljning av vårdförlopp finns under rubriken Generellt om personcentrerade och sammanhållna vårdförlopp.
Resultatmått
- Upplevelse av kontinuitet för patienter med sällsynta sjukdomar och komplext vårdbehov.
Processmått
- Tid från misstanke till diagnos, för patienter med sällsynta sjukdomar och komplext vårdbehov.
- Andel patienter med sällsynta sjukdomar och komplext vårdbehov för vilka MDK/samordningsmöte har genomförts.
- Andel patienter med sällsynta sjukdomar och komplext vårdbehov som har fått en vårdplan.
- Andel patienter med sällsynta sjukdomar och komplext vårdbehov som har en fast vårdkontakt.
Kvalitetsregister
Rapportera gärna i kvalitetsregistret RaraSwed (se även åtgärdsbeskrivningen). Det finns även i vissa fall diagnosspecifika register.
Sammanfattning av vårdförloppet
Vårdförloppets målgrupp är patienter med sällsynta sjukdomar som också har komplexa vårdbehov.
Komplexa vårdbehov utgår från att ett flertal organsystem berörs, vilket kräver samordning mellan olika vårdgivare, vårdenheter och specialiteter. Utöver det krävs ofta diagnostik och behandling som inte är vanligt förekommande i rutinsjukvården. Detta leder till att personer med sällsynta sjukdomar och komplexa vårdbehov ofta har svårt att få rätt diagnos, vård och omsorg.
Vårdförloppet omfattar patienter i alla åldrar och berör samtliga vårdnivåer (kommunalt, lokalt, regionalt och nationellt) samt specialiteter inom hälso- och sjukvården samt tandvården. Vårdförloppet syftar till att stödja arbetet med att identifiera patienter med sällsynta sjukdomar där misstanke om komplexa vårdbehov finns. Det syftar också till att tydliggöra hur utredning ska ske för att tidig diagnos ska uppnås. Vårdförloppets åtgärder för en sammanhållen och samordnad uppföljning skapar förutsättningar för ökad hälsa och livskvalitet hos patientgruppen.
Komplexa vårdbehov där patient och närstående behöver stöd kan förekomma i alla åldrar. Stödet till patient och närstående kan variera och ska vara personcentrerat och behovsanpassat. Vårdförloppet beskriver betydelsen av att tidigt identifiera vårdbehov och utifrån detta tillämpa ett anpassat förhållningssätt.
Samordning av vårdinsatser är särskilt viktigt för denna patientgrupp. Vårdförloppet omfattar därför en multidisciplinär konferens (MDK). MDK anses vara ett viktigt steg i arbetet med att etablera en vårdplan och utse den som har den fasta rollen som samordnande vårdkontakt, så att vårdplanen efterlevs och följs upp.
Generellt om personcentrerade och sammanhållna vårdförlopp
Om vårdförlopp
Personcentrerade och sammanhållna vårdförlopp syftar till att uppnå ökad jämlikhet, effektivitet och kvalitet i hälso- och sjukvården samt att skapa en mer välorganiserad och helhetsorienterad process för patienten.
Vårdförloppen utgår från tillförlitliga och aktuella kunskapsstöd och tas gemensamt fram av olika professioner inom regionernas nationella system för kunskapsstyrning.
I vårdförloppet beskrivs kortfattat vad som ska göras, i vilken ordning och när. Det beskriver en personcentrerad och sammanhållen vårdprocess som omfattar en hel eller en del av en vårdkedja. Åtgärderna kan person anpassas till varje person och inkluderar hur hälsa kan främjas.
Vårdförloppen avser minska oönskad variation och extra fokus riktas till det som inte fungerar i nuläget ur ett patientens perspektiv. Det personcentrerade förhållnings- och arbetssättet konkretiseras genom att dokumenterad överenskommelse (tidigare patientkontrakt) tillämpas i vårdförloppen.
Den primära målgruppen för kunskapsstödet är hälso- och sjukvårdspersonal som ska få stöd i samband med vårdmötet. Avsnitten som rör utmaningar, mål och uppföljning av vårdförloppet är främst avsedda att användas tillsammans med beskrivningen av vårdförloppet vid införande, verksamhetsutveckling och uppföljning. De riktar sig därmed till en bredare målgrupp.
Om personcentrering
Ett personcentrerat förhållnings- och arbetssätt konkretiseras genom den dokumenterad överenskommelsen (tidigare patientkontrakt), som är en gemensam överenskommelse mellan vården och patienten om fortsatt vård och behandling.
Den dokumenterade överenskommelsen utgår från patientens och närståendes behov, resurser och erfarenheter av hälso- och sjukvård och innebär att en eller flera fasta vårdkontakter utses samt att det framgår vad vården tar ansvar för och vad patienten kan göra själv. Överenskommelse kan göras vid flera tillfällen, relaterat till patientens hälsotillstånd. Mer information finns på SKR:s webbsida om dokumenterad överenskommelse (patientkontrakt).
Om kvalitetsuppföljning
Vårdförloppen innehåller indikatorer för att följa upp i vilken grad patienten har fått vård enligt vårdförloppet. Befintliga källor används i den mån det går, men målsättningen är att strukturerad vårdinformation ska utgöra grunden för kvalitetsuppföljningen. Kvalitetsuppföljningen ska i så stor utsträckning som möjligt baseras på information som är relevant för vården av patienten.
Vårdförloppets mål och åtgärder följs upp genom resultat- och processmått, vilket skapar förutsättningar för ett kontinuerligt förbättringsarbete.
För detaljerad information om hur indikatorerna beräknas, hänvisas till webbplatsen Kvalitetsindikatorkatalog där kompletta specifikationer publiceras i takt med att de är genomarbetade. Där beskrivs och motiveras också de valda indikatorerna.
Indikatorerna redovisas på Vården i siffror vartefter data finns tillgängligt. Data redovisas könsuppdelat och totalt, och för både region- och enhetsnivå när det är möjligt och relevant.
Relaterad information
Kompletterande underlag
Konsekvensbeskrivning
Sällsynta sjukdomar med komplexa vårdbehov, vårdförlopp | Kunskapsstyrning vård | SKR
1. Nationell högspecialiserad vård - Socialstyrelsen
2. Rare diseases and Europan Reference Networks
5. ] Johnson & Bacsu, 2018
Understanding complex care for older adults within Canadian home care: a systematic literature review - PubMed (nih.gov)
6. Anhöriga som vårdar eller stödjer någon de står nära (socialstyrelsen.se)
7. Den nationella anhörigstrategin | Nationellt kompetenscentrum anhöriga
8. A guide for the diagnosis of rare and undiagnosed disease: beyond the exome
9. Bakken, T. L. et al. (2010). Psychiatric disorder in adolescents and adults with autism and intellectual disability: A representative study in one county in Norway. Research in Developmental Disabilities 31: 1669−1677.
10. Wolstencroft J, Wicks F, Srinivasan R, Wynn S, Ford T, Baker K, Chawner SJRA, Hall J, van den Bree MBM, Owen MJ; IMAGINE Study; Skuse D, Raymond FL. Neuropsychiatric risk in children with intellectual disability of genetic origin: IMAGINE, a UK national cohort study. Lancet Psychiatry. 2022 Sep;9(9):715-724. doi: 10.1016/S2215-0366(22)00207-3. Epub 2022 Aug 3. PMID: 35932790; PMCID: PMC9636306
11. When to Suspect a Genetic Syndrome - PMC
