Hitta på sidan
Knäledsartros - proteskirurgi
Nationellt vårdförlopp med regionala tillägg.
Omfattning av kunskapsstödet
Vårdförloppet inleds då beslut fattas inom primärvården om att remittera patienten till ortopedisk enhet för ställningstagande till proteskirurgi, i enlighet med Personcentrerat och sammanhållet vårdförlopp Knäledsartros.
Vårdförloppet avslutas efter operationen då rehabiliteringsplanens postoperativa mål är uppfyllda eller bedöms inte kunna uppfyllas med ytterligare rehabiliterande åtgärder.
Vårdnivå och samverkan
Vårdförloppet omfattar patienter och verksamheter inom regional och kommunal primärvård samt specialiserad vård som till exempel ortopedi, anestesiologi, radiologi, omvårdnad och rehabilitering.
Samverkan mellan de olika vårdnivåerna är av största vikt för att patienten ska erhålla en god och sammanhållen vård.
Relaterade kunskapsstöd
Personcentrerat och sammanhållet vårdförlopp Knäledsartros - 1177 för vårdpersonal.
Om hälsotillståndet
Förekomst
Artros är den vanligaste ledsjukdomen i Sverige och förekomsten av sjukdomen beräknas öka de kommande åren då befolkningen blir äldre, har högre BMI och är mer stillasittande än tidigare. Artros är vanligast i knäled följt av hand- och höftled [1][2].
Incidensen för primär knäprotesoperation har ökat i Sverige, men den kraftiga ökningen i slutet på 1980-talet har mattats av efter 2009. Under 2023 utfördes drygt 20 500 primära knäprotesoperationer vilket motsvarar 192 operationer per 100 000 invånare, en siffra som är högre än 2019 det vill säga före pandemin (165/100 000). Knäproteskirurgi är vanligare hos kvinnor än män, och medelåldern vid operation är cirka 69 år för både män och kvinnor [3].
Sjukdomsförlopp
Alla patienter med knäledsartros bör som första behandling erbjudas grundbehandling vilket innefattar patientutbildning, individuellt anpassad fysisk träning och vid behov stöd för viktnedgång. Detta beskrivs i Vårdförlopp Knäledsartros - 1177 för vårdpersonal. Hos en del av patienterna med ihållande besvär av belastnings- och rörelsekorrelerad smärta, funktionsnedsättning och påverkan på livskvaliteten kan det bli aktuellt med knäproteskirurgi.
Artros är den vanligaste orsaken till knäproteskirurgi. En knäprotesoperation innebär att patientens artrosdrabbade ledytor ersätts med konstgjorda delar.
Total knäartroplastik (TKA) står för 87 % av alla knäprotesoperationer och knäskålen protesförsörjs vid 4 % av alla TKA-operationer. Vid TKA sågar man bort brosk och ben från ledytorna på lårbenet och underbenet och ersätter med konstgjort material i form av en u-formad metallsköld som omsluter lårbensänden samt en metallplatta med en plastyta på underbenets ledyta. Protesen fästs i skelettet, antingen med cement (metylmetakrylat), eller med ocementerad fixation där protesen växer fast. Cementerad fixation är vanligast i Sverige och står för drygt 90% av operationerna. Ålder och benkvalitet hos patienten har betydelse vid valet av fixationsmetod, men inga enhetliga rekommendationer finns. Risken att omopereras inom 10 år är 3 % vid cementerad och 6 % vid ocementerad fixation [3].
Vid isolerad artros medialt (eller lateralt) i knät kan en halvprotes, även kallat unikompartmentell knäartroplastik (UKA), övervägas. Andelen UKA har ökat de senaste 10 åren och 2022 utgjorde de 12 % av alla knäprotesoperationer. Av dessa UKA är 70 % ocementerade, vilket är en kraftig ökning jämfört med för 10 år sedan. Vid isolerad artros patellofemoralt kan en patellofemoral protes övervägas. Hos yngre patienter med medial eller lateral knäartros kan valgiserande tibiaosteotomi respektive variserande femurosteotomi övervägas, vilka utgör cirka 1 % av alla knäartrosoperationer. Båda dessa operationer innebär att belastningen förflyttas till friskare delar av knät.
Knäprotesoperation är ett kostnadseffektivt kirurgiskt ingrepp när det utförs på rätt indikationer [4].
Köerna till protesoperation varierar i landet. Andelen äldre i Sverige ökar och därmed antalet personer med knäledsartros, vilket riskerar leda till ännu längre köer till operation. Dessvärre har multisjuka patienter ofta längst väntetid. Det är viktigt att patienter som står i kö till knäprotesoperation fortsätter att underhålla kondition, styrka och rörlighet. Om patienterna blir allt för stillasittande ökar riskerna som är kopplade till ohälsosamma levnadsvanor. Därför är det viktigt att både patienten och vården är medvetna om dessa risker.
Komplikationer
Den vanligaste allvarliga komplikationen efter knäproteskirurgi är postoperativ infektion, som drabbar mellan 1 och 2 % av patienterna. Andra komplikationer är venös tromboembolism, proteslossning, och fraktur nära protesen. Även ökad smärta och försämrad funktion som till exempel ledstelhet, muskelsvaghet och ledinstabilitet kan förekomma.
Ingång och utgång
Ingång i vårdförloppet
Ingång i vårdförloppet sker då beslut fattas inom primärvården om att remittera patienten till ortopedisk enhet för ställningstagande till proteskirurgi.
Samtliga kriterier bör vara uppfyllda och utgör tillsammans indikation för remiss:
- Patienten upplever en oacceptabel smärta och funktionsinskränkning trots adekvat genomförd grund- och tilläggsbehandling enligt behandlingspyramiden i Personcentrerat och sammanhållet vårdförlopp knäledsartros Knäledsartros, personcentrerat och sammanhållet vårdförlopp på 1177 för vårdpersonal.
- Patientens knäledsartros är verifierad med belastad röntgen.
- Patienten är intresserad av att genomgå operation och är motiverad till träning och delaktighet i rehabilitering före och efter operation.
Utgång ur vårdförloppet
Utgång ur påbörjat vårdförlopp kan ske på något av följande sätt:
- Viktig information saknas i remiss till opererande enhet.
- Proteskirurgi bedöms inte vara indicerad.
- Patienten vill inte bli opererad.
- Medicinskt tillstånd identifieras som hindrar att operation kan genomföras.
- Patienten har genomgått knäproteskirurgi och avslutat rehabiliteringen, antingen genom att patientens mål är uppfyllda och har en fungerande egenvård eller att målen bedöms inte kunna uppnås med ytterligare rehabilitering.
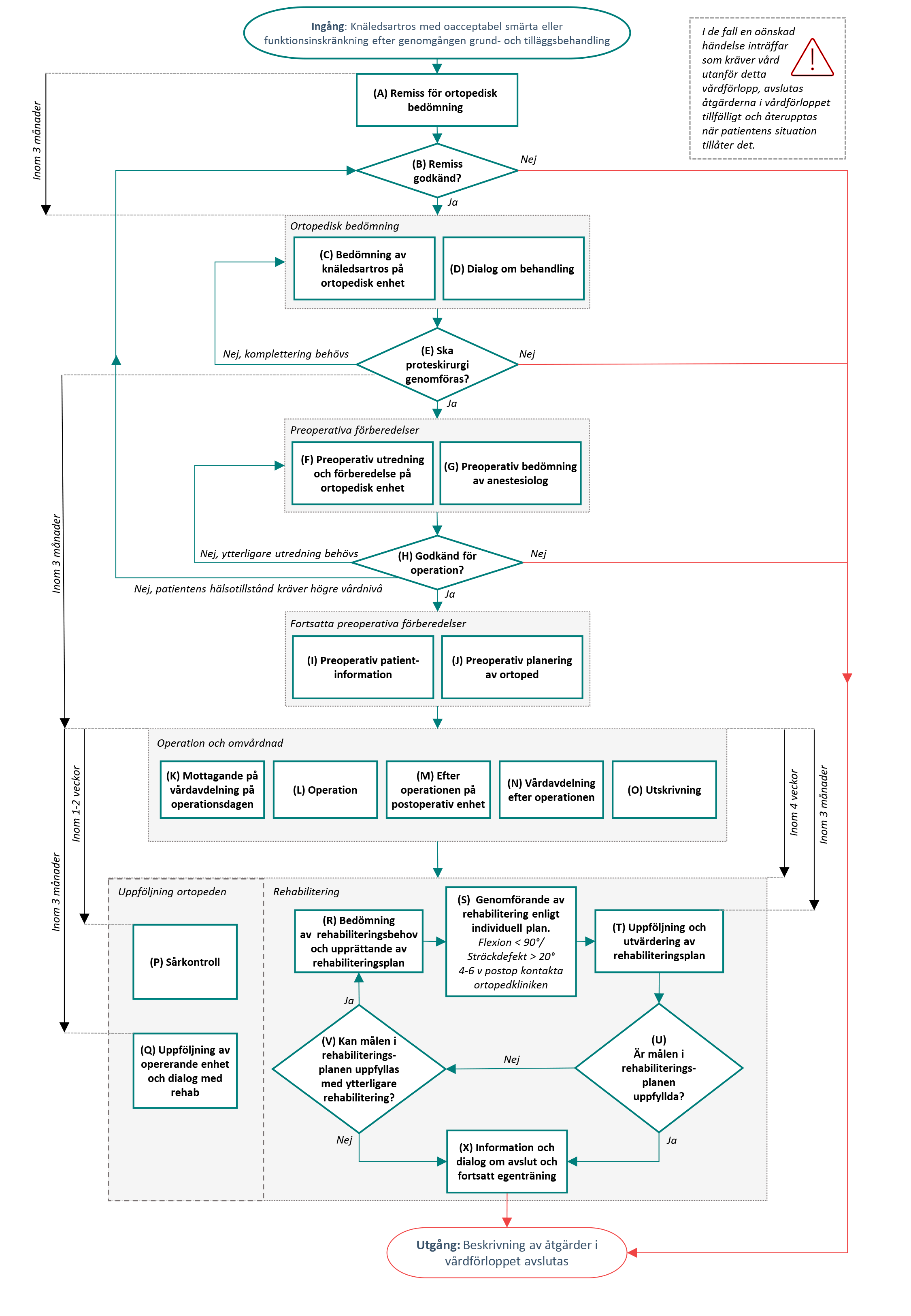
Flödesschema för vårdförloppet
Flödesschemat är en grafisk översikt av de åtgärder som ingår i vårdförloppet. Beskrivning i text finns i åtgärdsbeskrivningen.

Vårdförloppets åtgärder
Här beskrivs de åtgärder som ingår i vårdförloppet.
A Remiss för ortopedisk bedömning
Hälso- och sjukvårdens åtgärder
Förbered följande inför remiss till ortopedisk enhet:
- Kriterierna för ingång i vårdförloppet är uppfyllda, inklusive belastad röntgen, mer information finns i Bilaga A - Röntgenundersökning.
- Identifiera ohälsosamma levnadsvanor som rökning, riskkonsumtion av alkohol och opioider, fetma eller malnutrition med stöd av Socialstyrelsens indikatorfrågor [5][6]. Inled vid behov åtgärder.
- Identifiera och/eller optimera om möjligt behandlingen av tillstånd som utgör riskfaktorer i samband med proteskirurgi till exempel hypertoni, hjärtsjukdom, diabetes, anemi, immunsupprimerande behandling, psykisk ohälsa, rörelserädsla, fallrisk och demens. Mer information om detta återfinns i bilaga Bilaga B - Riskfaktorer som bör optimeras.
- Utför enkel läkemedelsgenomgång.
Följande information ska finnas med i remiss till ortopedisk enhet eller vara lättillgänglig enligt överenskomna rutiner:
- ålder och kön
- symtom i aktivitet och vila, nedsatt funktion, gångförmåga, duration av besvär
- vilken grund- och tilläggsbehandling som genomförts
- information om att patienten vill bli opererad
- andra relevanta tillstånd eller sjukdomar samt hur dessa är optimerade, till exempel aktuellt hemoglobin-värde, HbA1c-värde för diabetiker, eventuell kardiologisk bedömning för patienter med hjärtsjukdom.
- levnadsvanor som riskerar att ha en negativ påverkan på operationen samt eventuella åtgärder som erbjudits eller påbörjats
- tidigare relevanta operationer
- blodtryck
- hjärt- och lungstatus
- uppdaterad läkemedelslista (enkel läkemedelsgenomgång utförd)
- aktuell belastad röntgen av knäleden - information om datum och utförande enhet. Mer information finns i Bilaga A - Röntgenundersökning.
Avsteg från ovan kan göras efter individuell bedömning.
Under väntetiden till ortopedisk bedömning ansvarar remitterande enhet tillsammans med patienten för fortsatt fysioterapi och eventuell smärtlindring och sjukskrivning.
Patientens åtgärder (efter förmåga)
- Berätta om sina förväntningar på en protesoperation och ställa frågor för att förstå.
- Ta ansvar för fortsatt egenvård inklusive träning.
- Ta ansvar för egna levnadsvanor, till exempel att aktivt åtgärda övervikt, rökning och överkonsumtion av alkohol. Ta stöd av vården vid behov.
B Beslut: Remiss godkänd?
Hälso- och sjukvårdens åtgärder
Är remissen godkänd?
- Ja:
- Om patienten har förutsättningar för att opereras på mottagande enhet, bokas mottagningsbesök och fortsätt till (C) Bedömning av knäledsartros på ortopedisk enhet.
- Nej, remissen avslås:
- Viktig information saknas i remissen.
- Om operationsindikation saknas eller icke-optimerad grundsjukdom föreligger, fortsätt till Utgång, beskrivning av åtgärder i vårdförloppet avslutas.
- Patientens hälsotillstånd bedöms kräva högre peri- eller postoperativ vårdnivå än mottagande remissenhet kan erbjuda. I dessa fall behöver patienten, av patientsäkerhetsskäl, remitteras till ortopedklinik på sjukhus som kan tillhandahålla sådan vårdnivå. Den enskilda regionen avgör hur remissförfarandet hanteras.
Den ortopediska enheten ansvarar för att patienten får information om att remissen har mottagits och hur lång den förväntade väntetiden till mottagningsbesök är. Vid avslag på remissen bör orsaken till avslaget framgå i remissvaret till remittenten.
C Bedömning av knäledsartros på ortopedisk enhet
Hälso- och sjukvårdens åtgärder
Verifiera indikationer för ledproteskirurgi genom:
- noggrann anamnes gällande symtom, tidigare kirurgi i det aktuella benet samt identifiera andra tillstånd som kan ha betydelse för den kommande operationen som till exempel förekomst av höftprotes, tidigare frakturer, tillväxtrubbningar och neurologiska sjukdomar
- bedömning av funktionstillstånd och smärta
- klinisk undersökning omfattande värdering av mjukdelarnas kvalitet, hudstatus, neurovaskulärt status, rörelseomfång, felställningar och stabilitet
- bedömning av röntgenbilder
- bedömning av att den förväntade förbättringen motiverar de operativa riskerna (utifrån individuell bedömning)
- säkerställa att patienten vill bli opererad.
Verifiera patientens allmänna hälsotillstånd för att upptäcka icke optimerad grundsjukdom eller levnadsvanor som ökar risken för komplikationer. Gör detta genom att undersöka följande:
- blodtryck
- hjärt- och lungstatus
- patientens hälsa kopplat till relevanta sjukdomar.
Utförligare information om rekommenderade åtgärder finns i Bilaga B - Riskfaktorer som bör optimeras som bör optimeras samt Bilaga C - Läkemedelsjustering inför operation.
Patientens åtgärder (efter förmåga)
- Berätta om sina symtom och tidigare behandling.
D Dialog om behandling
Hälso- och sjukvårdens åtgärder
Informera och samtala med patienten och eventuella närstående om:
- patientens knäledsartros
- behandlingsalternativ
- förväntade resultat (inklusive långtidsresultat) och återhämtning efter knäproteskirurgi [3]
- patientens egna förväntningar
- vilka individuella mål som kan sättas, inklusive tidsperspektiv för att uppnå målen
- komplikationer och risker
- patientens inställning till operation efter information och samtal
- vilka förberedelser patienten själv ska göra, inklusive optimering av levnadsvanor samt preoperativ träning, mer information finns i vårdförlopp Knäledsartros, personcentrerat och sammanhållet vårdförlopp på 1177 för vårdpersonal samt Bilaga B - Riskfaktorer som bör optimeras som bör optimeras inför operation.
- förväntad arbetsförmåga och sjukskrivning efter operation
- förväntad väntetid till operation
- vem som ansvarar för ordination och förskrivning av smärtstillande läkemedel och sjukskrivning i väntan på operation.
Patientens åtgärder (efter förmåga)
- Berätta om sina förväntningar på en protesoperation.
- Fråga för att förstå vad operationen innebär och dess risker samt förstå vikten av rehabilitering direkt efter operationen och att fortsätta tills målen med rehabiliteringen är uppfyllda.
- Medverka i diskussionen och värderingen av förväntad förbättring och riskbedömning i relation till andra behandlingsalternativ.
- Eventuellt involvera närstående.
- Ta ansvar för egna förberedelser inför operation som till exempel träning. Utifrån behov kan detta göras med stöd av vården, fysiskt eller digitalt.
E Beslut: Ska proteskirurgi genomföras?
Hälso- och sjukvårdens åtgärder
Fatta beslut om proteskirurgi i samråd med patienten utifrån den kliniska bedömningen.
- Ja:
- Fortsätt till (F).
- om operationsindikation finns, men patientens hälsotillstånd kräver högre vårdnivå kan remiss skrivas till annan enhet.
- Nej:
- kompletterande undersökningar och utredningar är nödvändiga.
- om operationsindikation saknas eller icke-optimerad grundsjukdom konstateras, fortsätt till Utgång, beskrivning av åtgärder i vårdförloppet avslutas.
Patientens åtgärder (efter förmåga)
- Medverka i beslut om proteskirurgi eller ingen kirurgi.
- Medverka i val av operationsmetod.
F Preoperativ utredning och förberedelse på ortopedisk enhet
Hälso- och sjukvårdens åtgärder
Tillse att patientjournalen innehåller information om:
- funktionsnivå, relevanta tillstånd och sjukdomar samt eventuella behov av optimering
- fynd från klinisk undersökning av den aktuella leden
- sysselsättning, typ av arbetsuppgifter (om patienten är arbetsför)
- boendesituation och socialt nätverk
- eventuella behov av kommunala hjälpinsatser
- Body Mass Index (BMI), hjärt- och lungstatus, kärlstatus, hudstatus samt dålig tandstatus [7].
- aktuell läkemedelslista
- eventuell läkemedelsjustering, information finns i Bilaga C - Läkemedelsjustering inför operation.
- bedömning av operationsindikation och operabilitet
- att aktuell preoperativ röntgenundersökning är utförd, information finns i Bilaga A - Röntgenundersökning.
- levnadsvanor, inklusive alkohol, droger och tobak samt eventuella behov av förändring med stöd av Nationellt vårdprogram vid ohälsosamma levnadsvanor prevention och behandling på 1177 för vårdpersonal
- Dokumenterad överenskommelse, mer information finns i kapitlet Om personcentrering.
Kontrollera att relevanta undersökningar är utförda:
- blodprover (Hb, CRP, TPK, kreatinin, Na, K). HbA1c hos diabetiker.
- PEth vid riskbruk av alkohol.
- EKG (gäller alla patienter över 65 år, samt alla med hypertoni, känd ischemisk hjärtsjukdom eller arytmi).
- att andra sjukdomar är optimalt behandlade (anemi, diabetes, hypertoni, hjärtsvikt, lungsjukdom, njursvikt, leversvikt samt koagulationsrubbning).
- blodgrupps- och antikroppsscreening (BAS) vid behov, exempelvis vid ökad blödningsrisk, hög ASA-klass eller på särskild ordination.
Utförligare information om rekommenderade åtgärder finns i Bilaga D - Planering av anestesi och kirurgi.
Patientens åtgärder (efter förmåga)
- Fråga för att förstå instruktioner om användning av läkemedel inför operation.
- Ta ansvar för egna förberedelser inför operation, till exempel träning [8][9][10]. Vid behov kan detta göras med stöd av vården, fysiskt eller digitalt.
- Vid behov fortsätta arbeta aktivt med omställning till hälsosamma levnadsvanor, till exempel fysisk aktivitet, rökavvänjning, avhållsamhet från alkohol eller viktkontroll.
G Preoperativ bedömning av anestesiolog
Hälso- och sjukvårdens åtgärder
- Utvärdera om patientens hälsotillstånd är optimerat inför operation.
- Utvärdera resultaten av blodprover och undersökningar.
- Ta ställning till behov av ytterligare kompletterande undersökningar.
- Välj typ av anestesimetod med hänsyn till patientens hälsotillstånd, spinalanestesi, generell anestesi eller kombinationer och informera patienten.
- Gå igenom läkemedelslista och notera vilka läkemedel som ska sättas ut och när.
- Kontrollera att premedicinering är ordinerad och anpassad till patientens behov.
- Bedömning av eventuellt behov av förhöjd postoperativ vårdnivå.
Åtgärder vid behov av kompletterande åtgärder efter anestesiologisk bedömning
- Komplettera utredningen enligt rekommendation från anestesiolog, till exempel EKO, arbetsprov/stress-EKO, EKG, koagulationsstatus, leverstatus eller specialistkonsultation.
- Vid behov av tidskrävande preoperativ optimering pausas åtgärderna i vårdförloppet tillfälligt och återupptas när patientens situation tillåter det.
Utförligare information om rekommenderade åtgärder finns i Bilaga C - Läkemedelsjustering inför operation och Bilaga D - Planering av anestesi och kirurgi.
Patientens åtgärder (efter förmåga)
- Fråga för att förstå olika typer av anestesival.
H Beslut: Godkänd för operation?
Hälso- och sjukvårdens åtgärder
Är patienten godkänd för operation efter den preoperativa bedömningen av ortoped och anestesiläkare?
- Ja: Fortsätt till (I).
- Nej:
- Kompletterande utredning behövs, åter till (F)
- Patienten kan opereras, men hälsotillståndet bedöms kräva högre peri-eller postoperativ vårdnivå. I dessa fall behöver patienten, av patientsäkerhetsskäl, remitteras till ortopedklinik på sjukhus som kan tillhandahålla sådan vårdnivå. Remiss skrivs. Åter till (B)
- De förväntade operativa riskerna bedöms för höga. Fortsätt till Utgång, beskrivning av åtgärder i vårdförloppet avslutas.
I Preoperativ patientinformation
Hälso- och sjukvårdens åtgärder
Ge preoperativ patientinformation:
- i nära anslutning till operationen [11]
- av multidisciplinärt team på eller från opererande enhet [12]
- helst på flera olika sätt, till exempel muntligt, skriftligt och digitalt [12][13][14].
Erbjud patienten möjlighet att ställa frågor och tillse att patienten förstår informationen.
Utförligare information om rekommenderat innehåll finns i bilaga Bilaga E - Innehåll patientinformation.
Patientens åtgärder (efter förmåga)
- Ta del av preoperativ information och ställ frågor för att förstå.
- Reflektera över eventuellt behov av hjälp i hemmet. Vid behov ta kontakt med kommunen för planering av eventuella insatser efter operationen.
- Reflektera över hjälpmedelsbehov, med stöd från vården för rådgivning och förskrivning av hjälpmedel.
- Ta ansvar för egna förberedelser inför operation, till exempel träning, vid behov av stöd från vården, fysiskt eller digitalt. Boka post-operativt besök till fysioterapeut.
J Preoperativ planering av ortoped
Hälso- och sjukvårdens åtgärder
Utförligare information om rekommenderade åtgärder finns i Bilaga A - Röntgenundersökning samt Bilaga D - Planering av anestesi och kirurgi.
Planering av operationen omfattar:
- Noggrann anamnes:
- symtom
- tidigare kirurgi i det aktuella benet
- identifiering av andra tillstånd som kan ha betydelse för den kommande operationen som till exempel förekomst av höftprotes, tidigare frakturer, tillväxtrubbningar, neurologiska sjukdomar.
- Klinisk undersökning:
- värdering av mjukdelarnas kvalitet
- hudstatus
- neurovaskulärt status
- rörelseomfång
- felställningar
- kontroll av stabilitet.
- Mallning på röntgenbilder rekommenderas, framför allt om man får misstanke om avvikande anatomi eller stora bendefekter, mer information finnns i Bilaga A - Röntgenundersökning.
Ordinera perioperativa läkemedel, mer information finns i Bilaga F - Läkemedel under och efter operation:
- infektionsprofylax
- tranexamsyra – intravenöst eller peroralt
- trombosprofylax
- profylax mot illamående och kräkning
- analgetika
- laxerande läkemedel under tiden som opioider används
- kortikosteroider.
Patientens åtgärder (efter förmåga)
- Medverka till anamnes och undersökning.
- Följa preoperativa instruktioner angående läkemedel, fasterutiner och hygien.
K Mottagande på vårdavdelning på operationsdagen
Hälso- och sjukvårdens åtgärder
- Håll ankomstsamtal.
- Kontrollera eventuella allergier.
- Identifiera eventuella nytillkomna behov av insatser i hemmet.
- Säkerställ att patienten är fastande.
- Tillse att helkroppstvätt är utförd enligt instruktioner.
- Inspektera hudkostymen.
- Märk operationsfältet.
- Ta ställning till urinkateter.
- Ta ställning till vätsketillförsel.
För utförligare information om rekommenderade åtgärder [7].
Utförligare information finns i bilaga Bilaga G - Vårdavdelning.
Patientens åtgärder (efter förmåga)
- Medverka i operationsförberedelser.
- Fråga för att förstå.
- Reflektera över eventuellt behov av assistans i hemmet.
L Operation
Hälso- och sjukvårdens åtgärder
Operationsmiljö
Ledprotesinfektioner medför svåra konsekvenser och för att minska risken för dessa bör operationsmiljön optimeras enligt PRISS riktlinjer [7].
Operationsteamets ansvar:
- Följ WHO:s checklista för säker kirurgi [15].
- Kontrollera fasta, premedicinering, relevanta provsvar och aktuellt BAS-test vid behov.
- Ta ställning till urinkateter. Rutinanvändning av urinkateter i samband med knäproteskirurgi rekommenderas inte [16].
- Kontrollera att urinblåsan har scannats innan operation.
- Anestesi enligt plan eller informera patienten vid eventuell förändring i val av anestesimetod.
- För att undvika onödiga dörröppningar under pågående operation bör ansvarig anestesiolog ge skriftliga ordinationer för vitalparametrar.
- Tillse att patienten bibehåller normal kroppstemperatur.
- Kontrollera att patienten är korrekt positionerad, säkrad och att utsatta kroppsdelar avlastas [17].
- Rutinmässig användning av blodtomhetsmanschett bör undvikas, information om detta finns i Bilaga D - Planering av anestesi och kirurgi.
- Utföra operationen enligt planering avseende förvald teknik och förvalt material.
- Rutinmässig användning av dränage och kvarliggande kateter för administrering av lokalbedövningsmedel bör undvikas.
- Dokumentera postoperativa ordinationer.
- Sammanställa operationsberättelse.
Utförligare information finns i Bilaga H - Operation.
M Efter operation på postoperativ enhet
Hälso- och sjukvårdens åtgärder
Vid överflyttning till vårdavdelning kontrollera:
- medvetande
- cirkulation
- respiration
- blåsfunktionskontroll, eventuell urintappning
- kroppstemperatur
- blödning
- glukos vid diabetes
- smärta (VAS <4)
- illamående och kräkningar
- att regional anestesi har gått i god regress
- mobilisering.
Patientens åtgärder (efter förmåga)
- Medverka i postoperativa åtgärder.
N Vårdavdelning efter operationen
Hälso- och sjukvårdens åtgärder
Generisk information och detaljer vid postoperativvård, information finns på Vårdhandbokens webbplats
Operatören informerar patient om operationen.
Starta mobilisering så tidigt som möjligt [12][16] på operationsdagen.
Under tiden på vårdavdelningen ska risken för potentiella postoperativa komplikationer minimeras, patienten erbjudas adekvat smärtlindring, rehabiliteringen initieras och patienten förberedas för en trygg och säker hemgång, mer information finns i bilaga Bilaga G - Vårdavdelning.
Genomför kontroller av:
- vitala parametrar
- smärta
- illamående
- nutrition
- miktion och obstipation
- operationsområde
- funktionsförmåga såsom förflyttningar, aktivitet i dagliga livet (ADL), ledrörlighet och muskelstyrka, mer information finns i Bilaga I - Rehabilitering på vårdavdelning.
Vid behov genomför kontroll av:
- blodstatus
- njurfunktion
Identifiera, tillsammans med patienten, eventuella behov av tidigare kontakt i form av återbesök på klinik eller besök hos fysioterapeut i primärvård, till exempel vid rörelserädsla, sämre funktion än förväntat, psykisk ohälsa eller svårighet att utföra egenträning. Mer information finns i Bilaga I - Rehabilitering på vårdavdelning.
Postoperativ röntgen med frontal- och sidobild samt patellaaxial bör göras tidigt i det postoperativa förloppet. Mer information finns i Bilaga A - Röntgenundersökning.
Ta ställning till:
- smärtbehandling
- trombosprofylax
- återinsättning av patientens ordinarie läkemedel
Fördjupad information finns i Bilaga F - Läkemedel under och efter operation.
Kontroller under tiden på vårdavdelningen
Vitala parametrar
Andningsfrekvens, saturation, blodtryck, puls, medvetande, kroppstemperatur enligt National Early Warning Score [18] bör rutinmässigt kontrolleras. Frekvensen av dessa kontroller kan variera utifrån patientens hälsotillstånd.
Hemoglobin (Hb)
Anemi bör vid behov identifieras genom att mäta hemoglobinnivåer. Blodtransfusion är sällan aktuell efter proteskirurgi men kan ges efter noggrant övervägande.
Postoperativt illamående (PONV)
PONV är påfrestande för patienten, och associerat med förlängd vårdtid. Det bör därför förebyggas och vid behov behandlas. Opioidanvändning är vanlig orsak till PONV. Riskbaserad eskalerande profylax bör användas. Kortikosterioder i hög dos som används i smärtlindrande syfte har även antiemetisk effekt [19].
Miktionsobservation
Patienter i alla åldrar har risk för postoperativ urinretention (POUR) och blåsövervakning bör ske enligt Vårdhandbokens riktlinjer för blåsövervakning i samband med operation [20].
Obstipation
Obstipation kan förebyggas genom peroralt vätskeintag, tidig mobilisering och vid behov även tarmreglerande läkemedel [14][21]. Vid långvarig opioidanvändning rekommenderas tarmreglerande läkemedel [22].
P-glukos
P-glukos bör kontrolleras regelbundet hos patienter med diabetes. Det kirurgiska traumat och användandet av kortikosteroider kan leda till förhöjda postoperativa blodsockernivåer. Avvikande blodsockernivåer är förknippade med postoperativa komplikationer hos både patienter med och utan diabetes. Postoperativt blodsocker mindre än 10 mmol/L bör eftersträvas [7].
Sårkontroll och förband
På grund av infektionsrisk bör förbandsbyte undvikas under de första 48 timmarna och operationsförbandet bör helst sitta kvar tills suturtagning, vilket sker inom två till tre veckor postoperativt.
Vid infektionstecken, läckage eller mättnad byts förbandet enligt steril rutin [23].
Läkemedel
Administrering av läkemedel sker enligt ordination, information om detta finns i Bilaga F - Läkemedel under och efter operation. Kontrollera att lämpliga ordinationer finns.
- Genomför smärtskattning fortlöpande tillsammans med patienten för rätt dosering av smärtstillande läkemedel och uppföljning av smärtans utveckling.
- Ge infektionsprofylax.
- Ge ordinerad trombosprofylax.
- Ta ställning till att återinsätta pausade läkemedel.
Rehabilitering
Möjliggör för patienten att förstå information och instruktioner om:
- vikten av högläge, rehabilitering samt användning av gånghjälpmedel för att minimera smärta, svullnad och hälta. Behandlingen kan kompletteras med kryoterapi och kompressionsbehandling för smärtlindring och svullnadsprofylax [8][24][25][26].
- utförande av ADL [27].
- behov av hjälpmedel [28].
Rehabiliteringen bör innehålla:
- förflyttningsträning i och ur säng, uppresning från sittande och vid behov träning av ADL
- gångträning med utprovat gånghjälpmedel och trappträning vid behov
- genomgång av hemträningsprogram innehållande:
- liggande cirkulationsträning
- rörlighetsträning innefattande aktiv knäflexion och -extension
- muskelträning som framför allt fokuserar på quadriceps.
Det saknas forskning kring optimal dosering av träningen, men en vanligt förekommande rekommendation är tio repetitioner per övning, tre gånger per dag. Anpassa övningar och dosering utifrån patientens svullnad, smärta och funktionsförmåga.
För att främja följsamhet till träningen bör träningsprogrammet innehålla ett rimligt antal övningar. Eventuella behövliga hjälpmedel bör tillhandahållas av kliniken. Åtgärder som att föra fysisk eller digital träningsdagbok kan också främja patientens följsamhet till träningen [29][30].
Fördjupad information finns i Bilaga I - Rehabilitering på vårdavdelning.
Patientens åtgärder (efter förmåga)
- Informera vårdpersonal om eventuellt behov av hemtjänst
- Medverka i den postoperativa vården och rehabiliteringen samt ställa frågor för att förstå rekommendationer och eventuella restriktioner
- Genomföra träning enligt anvisning
- Delta i dialog kring hjälpmedelsutprovning och ADL
- Vid behov involvera närstående.
O Utskrivning
Hälso- och sjukvårdens åtgärder
Se till att följande utskrivningskriterier är uppfyllda innan hemgång:
- det finns inga tecken till komplikationer som hindrar utskrivning
- det finns ingen sekretion i operationsområdet [31]
- patienten har tillfredsställande smärtlindring
- patienten klarar av personlig hygien samt av- och påklädning [16]
- patienten klarar förflyttning i och ur säng samt uppresning [16]
- patienten klarar att gå med hjälpmedel [16]
- patienten kan gå i trappa om behov finns
- patienten klarar att utföra egenträning [12]
- patienten har hemtjänst och hemsjukvård utifrån behov.
Ta hänsyn till patientens preoperativa funktion och tidigare stöd i förflyttning och ADL. Uppfylls kriterierna samma dag som operation kan patienten gå hem på operationsdagen. Möjliggör att patienten förstår information om:
- tecken på djup ventrombos, DVT
- tecken på sårinfektion
- tidpunkt för sutur- eller agrafftagning
- plan för återbesök till ortopedisk enhet
- kontaktvägar och när det är viktigt att patienten kontaktar vården
- daglig egenträning i hemmet enligt utprovat postoperativt träningsprogram samt eventuella restriktioner i rörelse och aktivitet
- att uppföljning hos fysioterapeut bör ske inom en till två veckor. Vid bedömning att patienten är i behov av utökad rehabilitering bör besök till fysioterapeut ske inom en vecka [32][33][34].
Syftet med tiden på vårdavdelningen efter operationen är att minimera potentiella postoperativa komplikationer, erbjuda patienten adekvat smärtlindring, initiera den postoperativa rehabiliteringen och förbereda patienten för vidare rehabilitering i hemmiljö. Målet är att möjliggöra en trygg och säker hemgång.
De flesta patienter kan gå hem dagen efter operation. Att gå hem samma dag som operation blir allt vanligare och bör fungera för åtminstone 20% av patienter i ASA-klass 1 och 2. Enligt NHS riktlinjer bör alla patienter förberedas på att de kan gå hem samma dag som operation med vissa undantag [16][19].
Patienten ska erhålla:
- recept, inklusive uttrappningsschema för smärtstillande läkemedel
- läkemedelsgenomgång skall göras för patienter över 75 år som tar fler än fem läkemedel [35]
- sjukskrivning vid behov, enligt Försäkringsmedicinskt beslutsstöd (Socialstyrelsens beslutsstöd) Knäartros - FMK, Socialstyrelsens webbplats
- hemträningsprogram.
Säkerställ säker informationsöverföring till berörda enheter vid utskrivning, skicka förslagsvis remiss. Följande information ska finnas med i remiss, eller vara lättillgänglig enligt överenskomna rutiner:
- information om operationen och eventuella restriktioner
- kontaktuppgifter till opererande enhet.
Patientens åtgärder (efter förmåga)
- Delta i bedömning och ta ansvar för att träna på olika moment samt signalera när det inte fungerar.
- Reflektera över given information om behandling samt fråga för att förstå
- Delta i beslut om fortsatt behandling efter utskrivning
- Delta i planering för fortsatt rehabilitering.
- Genomföra hemträningsprogram självständigt.
- Påtala eventuella behov eller utökade behov av hemtjänst.
- Ta ansvar för att kontakta fysioterapeut om tid inte redan är bokad.
- Vid behov involvera närstående.
P Sårkontroll
Hälso- och sjukvårdens åtgärder
Tidig aktiv kontakt med patienten, inom två veckor postoperativt, med fokus på läkningsstörning som till exempel ett läckande sår.
Vid läkningsstörning ska bedömning ske på ortopedisk enhet.
Patienten ska ha möjlighet till uppföljning vid den opererande enheten upp till tre månader efter operationen. Om vårdgivaren eller patienten själv misstänker läkningsstörning ska opererande enhet kontaktas och patienten ska utan dröjsmål få ett återbesök. I undantagsfall kan återbesök ske på annan ortopedisk enhet, till exempel vid långa avstånd [23].
Läkningsstörningar ska alltid bedömas av proteskirurg – antibiotika ska inte ges via vårdcentral eller allmän akutmottagning. Vid sepsis gäller sedvanligt omhändertagande.
Sekretion från operationssåret i mer än 72 timmar efter operationen betraktas som läkningsstörning och ska övervakas noggrant. Sekretion i mer än fem till sju dagar efter operationen bör föranleda att reoperation övervägs [31].
Patientens åtgärder (efter förmåga)
- Vara uppmärksam på infektionstecken så som sårläckage, rodnad, feber och ökad smärta i den opererade leden
- Kontakta opererande enhet vid ovanstående symtom.
Q Uppföljning av opererande enhet och dialog med rehab
Hälso- och sjukvårdens åtgärder
Uppföljning av läkare eller fysioterapeut bör ske fysiskt av opererande enhet senast tre månader efter operationen. Om inga komplikationer tillstött kan uppföljningen genomföras per telefon eller digitalt.
Ge information om att patienten bör kontakta vården vid nytillkomna besvär i det opererade knät, även efter avslutad rehabilitering. Det ska tydligt anges vart patienten i så fall ska vända sig.
Om resultatet vid uppföljningen på ortopedkliniken avviker mot förväntat förlopp bör behandlande fysioterapeut informeras.
Patientens åtgärder (efter förmåga)
- Vara uppmärksam på infektionstecken såsom sårläckage, rodnad, feber och ökad smärta i den opererade leden.
- Ta kontakt med opererande enhet vid ovanstående symtom.
- Ställa frågor vid behov.
- Medverka i uppföljning av opererande enhet.
R Bedömning av rehabiliteringsbehov och upprättande av rehabiliteringsplan
Hälso- och sjukvårdens åtgärder
Mer utförlig information om rekommenderad bedömning finns i Bilaga J - Rehabilitering i primärvården samt Bilaga K - Fysioterapeutiskt statusformulär. Det första postoperativa besöket till fysioterapeut efter utskrivning från ortopedisk enhet bör ske inom en till två veckor. Om det tidigare har bedömts att patienten är i behov av utökad rehabilitering bör besök till fysioterapeut ske inom en vecka.
Gör en bedömning av patientens status. Förslag på statusmall finns i Bilaga K - Fysioterapeutiskt statusformulär. Utforma rehabiliteringsplan tillsammans med patienten och vid behov med andra professioner och/eller närstående. Rehabiliteringen ska utgå från patientens behov, förutsättningar och mål, med hänsyn till patientens preoperativa funktionsförmåga. Identifiera behov av koordineringsinsatser utifrån eventuell sjukskrivning.
Formulera mål och delmål. Planera åtgärder såsom behandling och egenvård kopplade till målsättningen. Definiera tidsplan och omfattningen av åtgärderna, utvärdera kontinuerligt och revidera vid behov.
Patientens åtgärder (efter förmåga)
- Delta i planeringen av rehabiliteringen och fråga för att förstå.
- Beskriva symtom och mående.
- Förmedla förväntningar och farhågor inför fortsatt rehabilitering.
- Diskutera målsättning med rehabilitering och medverka i planering av åtgärder.
- Informera om egna resurser och relevanta hindrande och främjande omgivningsfaktorer.
- Vid behov involvera närstående.
S Genomförande av rehabilitering enligt individuell plan
Hälso- och sjukvårdens åtgärder
Utförlig information om rekommenderade åtgärder finns i Bilaga J - Rehabilitering i primärvården.
Rehabiliteringen bör innehålla:
- information om högläge och avlastning med gånghjälpmedel för att hantera ledsvullnad och smärta
- rörelseträning av knäleden, prioritera aktivt framför passivt rörelseuttag [8][36]
- träning av gång- och förflyttningsförmåga [8]
- individanpassad styrketräning med succesiv progression som bör påbörjas i tidigt skede [8][37][38]
- bedömning av rörlighet 4–6 veckor postoperativt. Vid flexion mindre än 90 grader, kontakta ortopedkliniken.
Rehabiliteringen kan vid behov kompletteras med NMES, TENS, knämobilisering av terapeut, bassängträning, kryoterapi, kompressionsbehandling och KBT [8][36][39].
Det saknas evidens kring optimal dosering av träning. Anpassa doseringen efter patientens svullnad och smärta. Eventuell ökad svullnad och smärta bör ha gått över inom ett dygn [40]. För att främja följsamhet till träningen bör träningsprogrammet innehålla ett rimligt antal övningar [29][41][42]. Att föra träningsdagbok och sätta påminnelser i mobiltelefonen kan också främja följsamhet till träningen [29][30].
Träningen kan ske övervakat individuellt eller i grupp, digitalt, eller på egen hand utifrån patientens behov och intresse. Olika träningsupplägg har visat jämförbara effekter på smärta, ledrörlighet, funktion och patientnöjdhet [24][30][41][43][44][45][46].
Postoperativ rörlighetsproblematik
Vid mindre än 90 graders flexion och/eller mer än 20° extensionsdefekt fyra till sex veckor postoperativt bör opererande enhet kontaktas för ställningstagande till eventuell utredning och åtgärd [32][33][34][47][48].
Bedömning av eventuell post-operativ rörlighetsproblematik utgår från patientens pre-operativa status och rörelseomfång vid avslutad operation. Patienten bör parallellt fortsätta sin rehabilitering hos fysioterapeut.
Det är viktigt med dialog mellan opererande enhet och behandlande fysioterapeut i primärvården, tillsammans med patienten.
Erbjud vid behov koordineringsinsatser med koppling till sjukskrivningsprocessen.
Patientens åtgärder (efter förmåga)
- Genomföra och över tid fullfölja rehabiliteringsåtgärder utifrån planeringen.
- Vid behov använda strategier för att fullfölja träningen, till exempel träningsdagbok.
- Delta fortlöpande i dialog om genomförande av åtgärder och uppföljning.
- Vid behov själv ta kontakt med arbetsgivaren eller rehabiliteringskoordinator.
- Vid flexion mindre än 90° delta i dialog om genomförande av åtgärder och uppföljning med både ortopedisk enhet och pågående rehabiliteringskontakt.
T Uppföljning och utvärdering av rehabiliteringsplan
Hälso- och sjukvårdens åtgärder
Mer utförlig information om rekommenderad utvärdering finns i Bilaga K - Fysioterapeutiskt statusformulär och Bilaga J - Rehabilitering i primärvården.
- Utvärderingen bör ske tillsammans med patienten kontinuerligt under behandlingsperioden samt vid behandlingsperiodens slut
- Utvärderingen kopplas till preoperativt status och till patientens målsättning, mer information finns i under åtgärd R.
- Utvärderingen bör innefatta bedömning av funktionsförmåga och patientrapporterade utfallsmått som till exempel smärta, funktion, hälsorelaterad livskvalitet och nöjdhet [49].
- Det är en fördel om samma utvärderingsinstrument används vid pre- och post-operativ bedömning. Exempel på formulär finns i Bilaga K - Fysioterapeutiskt statusformulär.
Patientens åtgärder (efter förmåga)
- Medverka i uppföljning och beskriva upplevelser och erfarenheter av rehabiliteringen.
- Medverka i planering för återgång i arbete när det är aktuellt.
U Beslut: Är målen i rehabiliteringsplanen uppfyllda?
Hälso- och sjukvårdens åtgärder
- Ja: Fortsätt till (X).
- Nej: Fortsätt till (V).
Patientens åtgärder (efter förmåga)
- Delta i dialog huruvida målsättningarna med rehabiliteringen är uppfyllda eller inte.
V Beslut: Kan målen i rehabiliteringsplanen uppfyllas med ytterligare rehabilitering?
Hälso- och sjukvårdens åtgärder
- Ja: Ha dialog med patienten kring fortsatt rehabilitering och mål. Revidera planering av rehabilitering. Åter till (R).
- Nej: Målen är inte uppfyllda och bedöms inte kunna uppfyllas med ytterligare rehabiliterande åtgärder. Ta ställning till kontakt med ortoped för bedömning. Vidare till (X).
Patientens åtgärder (efter förmåga)
- Delta i dialog om behov av eventuella fortsatta åtgärder.
X Information och dialog om avslut och fortsatt egenträning
Hälso- och sjukvårdens åtgärder
- Sammanfatta rehabiliteringsperioden gällande måluppfyllelse och funktionstillstånd vid avslutande besök.
- För dialog med patienten kring fortsatt fysisk aktivitet och val av aktiviteter, utgå från de allmänna rekommendationerna som utfärdats av WHO [50]. Vid behov kan Fysisk aktivitet på Recept, FaR, skrivas.
- Bedöm behov av stödjande insatser gällande fysisk aktivitet, mer information om detta finns i Nationellt vårdprogram vid ohälsosamma levnadsvanor prevention och behandling - 1177 för vårdpersonal
- Informera om kontaktuppgifter vid behov av förnyad kontakt med vården.
Utgång, beskrivning av åtgärder i vårdförloppet avslutas.
Patientens åtgärder (efter förmåga)
- Medverka i dialog om planering av fortsatta åtgärder
- Ta ansvar för fortsatta insatser utifrån egna förutsättningar
Patientmedverkan och kommunikation
Personcentrering och dokumenterad överenskommelse (patientkontrakt)
Personcentrering och dokumenterad överenskommelse (tidigare kallat patientkontrakt) är beaktat i de åtgärder som beskrivs i detta vårdförlopp. Det personcentrerade förhållnings- och arbetssättet konkretiseras genom dokumenterad överenskommelse som tillämpas i vårdförloppen, mer information finns på SKR:s webbsida om dokumenterad överenskommelse. Det innebär bland annat att patienters, brukares och närståendes behov, resurser och erfarenheter av hälso- och sjukvården tas tillvara, att beslut om vård tas gemensamt, att det utses fasta vårdkontakter samt att det framgår vad vården tar ansvar för och vad patienten kan göra själv. För den aktuella patientgruppen är det dessutom viktigt att lyfta nedanstående.
Det krävs god kommunikation och gott samarbete mellan samtliga vårdinstanser inom primärvård och specialiserad vård, samt med patienten själv och dess närstående, för ett väl fungerande vårdförlopp före och efter en knäprotesoperation. Patienten bör kontinuerligt informeras på ett sådant sätt att hen förstår olika åtgärder vid beslut om operation, val av operationsteknik, val av anestesimetod och upprättande av rehabiliteringsplan. Patienten bör även ges möjlighet att ställa frågor och diskutera aktuella behandlingsmetoders för- och nackdelar samt vara delaktig i besluten. Överenskomna åtgärder som patienten själv ska utföra som till exempel omställning till hälsosamma levnadsvanor och rehabilitering ska lyftas fram.
Dialogen bör utgå från ett personcentrerat förhållningssätt som tar hänsyn till patientens resurser och förväntningar. Information bör ges både muntligt och skriftligt och vid behov med tolkhjälp. Vid svårighet att delta i dialog samt tillgodogöra sig information och instruktioner på grund av till exempel kognitiv svikt, multisjuklighet och språksvårigheter behövs anpassade alternativ för patienten. Närstående kan stötta och motivera patienten men ansvaret för att tillgodose den enskildes behov ligger på hälso- och sjukvården.
Utmaningar och mål
Patientens utmaningar
Utifrån patienters erfarenheter har följande övergripande utmaningar identifierats:
- smärta
- lång väntetid
- bristfällig information
- känna trygghet
- egenvård efter operation.
Nulägesbeskrivning av patienters erfarenheter
Nulägesbeskrivningen är en grafisk presentation av i nuläget vanligt förekommande erfarenheter av hälso- och sjukvården hos personer före och efter knäproteskirurgi.
I kolumn 1 beskrivs identifierade positiva och negativa patientupplevelser.
I kolumn 2 anges för patienten vanligt förekommande aktiviteter och åtgärder.
I kolumn 3 beskrivs vårdens vanligt förekommande aktiviteter och åtgärder.
I kolumn 4 beskrivs huvudsakliga utmaningar som patienterna möter.
Vårdförloppet är utformat för att adressera dessa utmaningar som även avspeglas i vårdförloppets mål och indikatorer.

Vårdförloppets mål
Det övergripande målet med vårdförloppet är att skapa en välorganiserad vårdkedja som minimerar väntetider och optimerar tillgängliga resurser genom att öka kunskapen om omhändertagandet vid knäproteskirurgi bland hälso- och sjukvårdspersonal och patienter.
Målen med vårdförloppet är att:
- fler patienter får knäproteskirurgi i rätt tid utifrån individens behov och på rätt indikation
- minimera väntetider i vårdkedjan
- öka delaktighet genom att patienterna är välinformerade inför operationen
- minska risk för oönskade händelser under och efter operationen
- förbättra upplevd hälsorelaterad livskvalitet efter operationen.
Kvalitetsuppföljning
Indikatorer för uppföljning
Indikatorerna i detta avsnitt visar vilka indikatorer som avses följas i vårdförloppet. I uppföljningsbilagan finns mer information om uppföljning av detta vårdförlopp och dess indikatorer.
Mer information om uppföljning av vårdförlopp finns under rubriken Generellt om personcentrerade och sammanhållna vårdförlopp.
Resultatmått
- Andel knäledsartrospatienter som är nöjda eller mycket nöjda med resultatet av sin knäprotesoperation ett år efter operationen.
- Andel knäledsartrospatienter som förbättrats i smärta/funktion, enligt givna kriterier, ett år efter knäprotesoperation.
- Implantatöverlevnad efter tio år vid total knäprotes.
- Implantatöverlevnad efter tio år vid unikompartmentell knäprotes.
- Andel knäledsartrospatienter som drabbas av en oönskad händelse inom 90 dagar efter knäprotesoperation [25].
Processmått
- Andel patienter som fick förebyggande antibiotika i rätt tid inför knäprotesoperation
- Andel patienter som erhållit grundbehandling för knäledsartros inför knäprotesoperation.
Kvalitetsregister
Rapportera gärna till kvalitetsregister. Följande kvalitetsregister är aktuella:
Sammanfattning av vårdförloppet
Patienter med knäledsartros bör som första behandling erbjudas grundbehandling vilket innefattar patientutbildning, individuellt anpassad fysisk träning och vid behov stöd för viktnedgång. Detta beskrivs i personcentrerat och sammanhållet vårdförlopp knäledsartros. Hos en del av patienterna med ihållande besvär av belastnings- och rörelsekorrelerad smärta, funktionsnedsättning och påverkan på livskvaliteten kan det bli aktuellt med knäproteskirurgi. Förekomsten av knäledsartros och därmed behovet av knäproteskirurgi väntas öka i takt med att befolkningen blir äldre och att övervikt blir vanligare. I dagsläget skiljer sig väntetiden till ortopedisk kirurgi mellan landets regioner. Den åldersstandardiserade incidensen för knäproteskirurgi varierar mellan regionerna från 67 till 224 operationer per 100 000 invånare. Nationella riktlinjer och vårdprogram för effektiva vårdflöden avseende knäproteskirurgi saknas och det finns lokala skillnader i val av operationsmetod, protestyper och postoperativt omhändertagande och rehabilitering. Målsättningen är att alla patienter med knäledsartros ska ha fått vård enligt personcentrerat och sammanhållet vårdförlopp knäledsartros, innan remiss skickas till ortopedisk enhet, vilket bör medföra att fler patienter får knäproteskirurgi på rätt indikation och i rätt tid. För att undvika onödiga väntetider i vårdkedjan bör ohälsosamma levnadsvanor identifieras och åtgärdas tidigt i förloppet. Tillstånd eller sjukdomar som utgör riskfaktorer i samband med proteskirurgi bör behandlas. Noggrann information och patientutbildning gör att patienterna kan vara delaktiga i beslut och förberedelser inför operationen och medverka till att de är väl förberedda på operationsdagen. Detta kan bidra till färre sent inställda operationer och ett bättre nyttjande av resurser. För att säkerställa likvärdiga och bästa möjliga resultat efter primär knäproteskirurgi över hela landet, bör evidensbaserade riktlinjer för metodval i vården användas.
Detta vårdförlopp inleds vid beslut om remiss till ortopedisk enhet för ställningstagande till proteskirurgi av diagnostiserad knäledsartros. Vårdförloppet avslutas antingen om patienten inte uppfyller kraven för proteskirurgi eller efter utförd proteskirurgi och genomförd postoperativ rehabilitering. De övergripande målen är att skapa en personcentrerad, evidensbaserad och välorganiserad vård som är likvärdig över landet och att främja patientens delaktighet i syfte att förbättra hälsorelaterad livskvalitet efter proteskirurgi och efterföljande rehabilitering. Målen följs genom indikatorer som mäter patientrapporterade resultat, processmått och kvalitetsresultat.
Generellt om personcentrerade och sammanhållna vårdförlopp
Om vårdförlopp
Personcentrerade och sammanhållna vårdförlopp syftar till att uppnå ökad jämlikhet, effektivitet och kvalitet i hälso- och sjukvården samt att skapa en mer välorganiserad och helhetsorienterad process för patienten.
Vårdförloppen utgår från tillförlitliga och aktuella kunskapsstöd och tas gemensamt fram av olika professioner inom regionernas nationella system för kunskapsstyrning.
I vårdförloppet beskrivs kortfattat vad som ska göras, i vilken ordning och när. Det beskriver en personcentrerad och sammanhållen vårdprocess som omfattar en hel eller en del av en vårdkedja. Åtgärderna kan individanpassas och inkluderar hur individens hälsa kan främjas.
Vårdförloppen avser minska oönskad variation och extra fokus riktas till det som inte fungerar i nuläget ur ett patientperspektiv. Det personcentrerade förhållnings- och arbetssättet konkretiseras genom patientkontrakt som tillämpas i vårdförloppen.
Den primära målgruppen för kunskapsstödet är hälso- och sjukvårdspersonal som ska få stöd i samband med vårdmötet. Avsnitten som rör utmaningar, mål och uppföljning av vårdförloppet är främst avsedda att användas tillsammans med beskrivningen av vårdförloppet vid införande, verksamhetsutveckling och uppföljning. De riktar sig därmed till en bredare målgrupp.
Om personcentrering
Ett personcentrerat förhållnings- och arbetssätt konkretiseras genom dokumenterad överenskommelse, som är en gemensam överenskommelse mellan vården och patienten om fortsatt vård och behandling.
Den dokumenterade överenskommelsen utgår från patientens och närståendes behov, resurser och erfarenheter av hälso- och sjukvård och innebär att en eller flera fasta vårdkontakter utses samt att det framgår vad vården tar ansvar för och vad patienten kan göra själv.
En dokumenterad överenskommelse kan göras vid flera tillfällen, relaterat till patientens hälsotillstånd. Mer information finns på SKR:s webbsida om dokumenterad överenskommelse.
Om kvalitetsuppföljning
Vårdförloppen innehåller indikatorer för att följa upp i vilken grad patienten har fått vård enligt vårdförloppet. Befintliga källor används i den mån det går, men målsättningen är att strukturerad vårdinformation ska utgöra grunden för kvalitetsuppföljningen. Kvalitetsuppföljningen ska i så stor utsträckning som möjligt baseras på information som är relevant för vården av patienten.
Vårdförloppets mål och åtgärder följs upp genom resultat- och processmått, vilket skapar förutsättningar för ett kontinuerligt förbättringsarbete.
För detaljerad information om hur indikatorerna beräknas, hänvisas till webbplatsen Kvalitetsindikatorkatalog där kompletta specifikationer publiceras i takt med att de är genomarbetade. Där beskrivs och motiveras också de valda indikatorerna.
Indikatorerna redovisas på Vården i siffror vartefter data finns tillgängligt. Data redovisas könsuppdelat och totalt, och för både region- och enhetsnivå när det är möjligt och relevant.
Relaterad information
Kompletterande underlag
Socialstyrelsens nationella riktlinjer för rörelseorganens sjukdomar
Nationella riktlinjer för rörelseorganens sjukdomar på Socialstyrelsens webbplats
Utvärdering av vården vid artros på Socialstyrelsens webbplats
Konsekvensbeskrivning
Knäledsartros, vårdförlopp på webbplatsen för kunskapsstyrning hälso- och sjukvård
1. Turkiewicz A, Petersson IF, Björk J, Hawker G, Dahlberg LE, Lohmander LS, et al. Current and future impact of osteoarthritis on health care: a population-based study with projections to year 2032. Osteoarthritis Cartilage. 2014;22(11):1826-32.
2. Prieto-Alhambra D, Judge A, Javaid MK, Cooper C, Diez-Perez A, Arden NK. Incidence and risk factors for clinically diagnosed knee, hip and hand osteoarthritis: influences of age, gender and osteoarthritis affecting other joints. Ann Rheum Dis. 2014;73(9):1659-64.
3. Svenska Ledprotesregistret. Årsrapport. 2023 [cited 2024- 01-15]. Available from: https://registercentrum.blob.core.windows.net/slr/r/Ledprotesregistret-A-rsrapport-2023_SE-rkgP8dzo6h.pdf.
4. Higashi H, Barendregt JJ. Cost-effectiveness of total hip and knee replacements for the Australian population with osteoarthritis: discrete-event simulation model. PLoS One. 2011;6(9):e25403.
5. Nationellt vårdprogram vid ohälsosamma levnadsvanor – prevention och behandling. 2022. [cited 2024- 04-10]. Available from: https://d2flujgsl7escs.cloudfront.net/external/Nationellt-vardprogram-vid-ohalsosamma-levnadsvanor-prevention-och-behandling.pdf
6. Socialstyrelsen. Frågor om dina levnadsvanor. [cited 2024- 04-10]. Available from: https://www.socialstyrelsen.se/globalassets/sharepoint-dokument/dokument-webb/nationella-riktlinjer/levnadsvanor-fragor-om-levnadsvanor.pdf.
7. PRISS. Riskfaktorer för ledprotesrelaterad infektion samt optimering av patient inför elektiv ledprotesoperation. 2019 [cited 2024- 04-10]. Available from: https://wp.lof.se/wp-content/uploads/Riskfaktorer-samt-optimering.pdf.
8. Jette DU, Hunter SJ, Burkett L, Langham B, Logerstedt DS, Piuzzi NS, et al. Physical Therapist Management of Total Knee Arthroplasty. Phys Ther. 2020;100(9):1603-31.
9. Punnoose A, Claydon-Mueller LS, Weiss O, Zhang J, Rushton A, Khanduja V. Prehabilitation for Patients Undergoing Orthopedic Surgery: A Systematic Review and Meta-analysis. JAMA Netw Open. 2023;6(4):e238050.
10. Gränicher P, Mulder L, Lenssen T, Scherr J, Swanenburg J, de Bie R. Prehabilitation Improves Knee Functioning Before and Within the First Year After Total Knee Arthroplasty: A Systematic Review With Meta-analysis. J Orthop Sports Phys Ther. 2022;52(11):709-25.
11. Sveriges Kommuner och Regioner. Preoperativ vård. Vårdhandboken 2021. [cited 2024- 04-10]. Available from: https://www.vardhandboken.se/vardhygien-infektioner-och-smittspridning/operationssjukvard/preoperativ-vard/.
12. (NICE). NIfHaCE. Joint replacement (primary): hip, knee and shoulder: National Institute for Health and Care Excellence. 04 June 2020. [cited 2024- 04-10]. Available from: https://www.nice.org.uk/guidance/ng157.
13. Kim TW, Kim SH. Effectiveness of patient education on total knee arthroplasty: A systematic review and meta-analysis. J Clin Nurs. 2023;32(11-12):2383-98.
14. Regioner. SKo. Vårdhandboken. 2021 [cited 2024- 04-10]. Available from: www.vardhandboken.se.
15. (WHO). WHO. Surgical Safety Checklist: World Health Organization. [cited 2024- 04-10]. Available from: https://www.who.int/patientsafety/safesurgery/sssl_manual_swedish.pdf.
16. Wainwright TW, Gill M, McDonald DA, Middleton RG, Reed M, Sahota O, et al. Consensus statement for perioperative care in total hip replacement and total knee replacement surgery: Enhanced Recovery After Surgery (ERAS®) Society recommendations. Acta orthopaedica. 2020;91(1):3-19.
17. från SKoRc--H. Vårdhandboken. Peroperativ vård (Intraoperativ vård). 2021 [cited 2024- 04-10]. Available from: https://www.vardhandboken.se/vardhygien-infektioner-och-smittspridning/operationssjukvard/peroperativ-vard-intraoperativ-vard/.
18. LÖF. NEWS2 [cited 2024- 04-10]. Available from: https://lof.se/filer/NEWS2-broschyr.pdf.
19. (GIRFT). Girtft. Orthopaedic Elective Surgery Guide to delivering perioperative ambulatory care for patients with hip and knee pain requiring joint replacement surgery. British Orthopedic Association. 2023 [cited 2024- 04-10]. Available from: https://gettingitrightfirsttime.co.uk/wp-content/uploads/2023/07/Ambulatory-Hip-and-Knee-Replacement-Guide-March-2023-FINAL-V1-1.pdf.
20. Regioner. SKo. Riktlinker för blåsövervakning Vårdhandboken 2021 [cited 2024- 04-10]. Available from: https://www.vardhandboken.se/vard-och-behandling/basal-och-preventiv-omvardnad/blasovervakning-vid-sjukhusvard/oversikt/.
21. Janusinformation. Behandling av förstoppning hos vuxna och barn. [cited 2024- 04-10]. Available from: https://janusinfo.se/behandling/expertgruppsutlatanden/magochtarmsjukdomar/magochtarmsjukdomar/behandlingavforstoppninghosvuxnaochbarn.5.78ae827d1605526e94b61ddf.html.
22. Janusinformation. Opioidreceptorantagonister vid opioidinducerad förstoppning (OIBD). [cited 2024- 04-10]. Available from: https://janusinfo.se/behandling/expertgruppsutlatanden/smartaochreumatologiskasjukdomar/smartaochreumatologiskasjukdomar/opioidreceptorantagonistervidopioidinduceradforstoppningoibd.5.26c2548c1616574394b17b8.html.
23. PRISS. Tidig upptäckt av postoperativ infektion samt infektionsregistrering. 2023 [2024-]. Available from: https://wp.lof.se/wp-content/uploads/Riskfaktorer-samt-optimering.pdf.
24. Ginnetti JG, O'Connor MI, Chen AF, Myers TG. Total Joint Arthroplasty Training (Prehabilitation and Rehabilitation) in Lower Extremity Arthroplasty. J Am Acad Orthop Surg. 2022;30(11):e799-e807.
25. Masaracchio M, Hanney WJ, Liu X, Kolber M, Kirker K. Timing of rehabilitation on length of stay and cost in patients with hip or knee joint arthroplasty: A systematic review with meta-analysis. PLoS One. 2017;12(6):e0178295.
26. Sattler LN, Hing WA, Vertullo CJ. What is the evidence to support early supervised exercise therapy after primary total knee replacement? A systematic review and meta-analysis. BMC Musculoskelet Disord. 2019;20(1):42.
27. (NICE). NIfHaCE. Joint replacement (primary): hip, knee and shoulder: National Institute for Health and Care Excellence. 2020 [cited 2024- 04-10]. Available from: https://www.nice.org.uk/guidance/ng157.
28. Socialstyrelsen. Förskrivning av hjälpmedel: Stöd vid förskrivning av hjälpmedel till personer med funktionsnedsättning 2021 [cited 2024- 04-10]. Available from: https://www.socialstyrelsen.se/globalassets/sharepoint-dokument/artikelkatalog/ovrigt/2021-12-7673.pdf.
29. Collado-Mateo D, Lavín-Pérez AM, Peñacoba C, Del Coso J, Leyton-Román M, Luque-Casado A, et al. Key Factors Associated with Adherence to Physical Exercise in Patients with Chronic Diseases and Older Adults: An Umbrella Review. Int J Environ Res Public Health. 2021;18(4).
30. McKeon JF, Alvarez PM, Vajapey AS, Sarac N, Spitzer AI, Vajapey SP. Expanding Role of Technology in Rehabilitation After Lower-Extremity Joint Replacement: A Systematic Review. JBJS Rev. 2021;9(9).
31. Group. IC. Second International Consensus Meeting (ICM) on Musculoskeletal Infektion. 2018 [cited 2024- 04-10]. Available from: https://icmphilly.com/hip-knee/.
32. Tibbo ME, Limberg AK, Salib CG, Ahmed AT, van Wijnen AJ, Berry DJ, et al. Acquired Idiopathic Stiffness After Total Knee Arthroplasty: A Systematic Review and Meta-Analysis. J Bone Joint Surg Am. 2019;101(14):1320-30.
33. Uritani D, Koda H, Yasuura Y, Kusumoto A. Factors associated with subjective knee joint stiffness in people with knee osteoarthritis: A systematic review. Int J Rheum Dis. 2023;26(3):425-36.
34. Zaffagnini S, Di Paolo S, Meena A, Alesi D, Zinno R, Barone G, et al. Causes of stiffness after total knee arthroplasty: a systematic review. Int Orthop. 2021;45(8):1983-99.
35. Socialstyrelsen. Socialstyrelsens föreskrifter och allmänna råd (HSLF-FS 2017:37) om ordination och hantering av läkemedel i hälso- och sjukvården 2017 [cited 2024- 04-11]. Available from: https://patientsakerhet.socialstyrelsen.se/lagar-och-foreskrifter/foreskrifter-och-handbocker/hslf-fs-201737/.
36. Krysa JA, Ho C, O'Connell P, Pohar Manhas K. Clinical practice recommendations for prehabilitation and post-operative rehabilitation for arthroplasty: A scoping review. Musculoskeletal Care. 2022;20(3):503-15.
37. Liu H, Cong H, Chen L, Wu H, Yang X, Cao Y. Efficacy and Safety of Lower Limb Progressive Resistance Exercise for Patients With Total Knee Arthroplasty: A Meta-analysis of Randomized Controlled Trials. Arch Phys Med Rehabil. 2021;102(3):488-501.
38. Chen X, Li X, Zhu Z, Wang H, Yu Z, Bai X. Effects of progressive resistance training for early postoperative fast-track total hip or knee arthroplasty: A systematic review and meta-analysis. Asian J Surg. 2021;44(10):1245-53.
39. Wyatt PB, Nelson CT, Cyrus JW, Goldman AH, Patel NK. The Role of Cryotherapy After Total Knee Arthroplasty: A Systematic Review. J Arthroplasty. 2023;38(5):950-6.
40. Thomeé R. A comprehensive treatment approach for patellofemoral pain syndrome in young women. Phys Ther. 1997;77(12):1690-703.
41. Eckard T, Lopez J, Kaus A, Aden J. Home exercise program compliance of service members in the deployed environment: an observational cohort study. Mil Med. 2015;180(2):186-91.
42. Henry KD, Rosemond C, Eckert LB. Effect of number of home exercises on compliance and performance in adults over 65 years of age. Phys Ther. 1999;79(3):270-7.
43. Jansson MM, Rantala A, Miettunen J, Puhto AP, Pikkarainen M. The effects and safety of telerehabilitation in patients with lower-limb joint replacement: A systematic review and narrative synthesis. J Telemed Telecare. 2022;28(2):96-114.
44. Alrawashdeh W, Eschweiler J, Migliorini F, El Mansy Y, Tingart M, Rath B. Effectiveness of total knee arthroplasty rehabilitation programmes: A systematic review and meta-analysis. J Rehabil Med. 2021;53(6):jrm00200.
45. Bravi M, Longo UG, Laurito A, Greco A, Marino M, Maselli M, et al. Supervised versus unsupervised rehabilitation following total knee arthroplasty: A systematic review and meta-analysis. Knee. 2023;40:71-89.
46. Wang HY, Yu GS, Li JH, Zhang SX, Lin YB. An updated meta-analysis evaluating limb management after total knee arthroplasty-what is the optimal method? J Orthop Surg Res. 2019;14(1):97.
47. Kalson NS, Borthwick LA, Mann DA, Deehan DJ, Lewis P, Mann C, et al. International consensus on the definition and classification of fibrosis of the knee joint. Bone Joint J. 2016;98-b(11):1479-88.
48. Muertizha M, Cai X, Ji B, Aimaiti A, Cao L. Factors contributing to 1-year dissatisfaction after total knee arthroplasty: a nomogram prediction model. J Orthop Surg Res. 2022;17(1):367.
49. Singh JA, Dowsey MM, Dohm M, Goodman SM, Leong AL, Scholte Voshaar M, et al. Achieving Consensus on Total Joint Replacement Trial Outcome Reporting Using the OMERACT Filter: Endorsement of the Final Core Domain Set for Total Hip and Total Knee Replacement Trials for Endstage Arthritis. J Rheumatol. 2017;44(11):1723-6.
50. (WHO) WHO. Guidelines on physical activity and sedentary behaviour Geneva2020 [cited 2024- 04-10]. Available from: https://apps.who.int/iris/bitstream/handle/10665/336656/9789240015128-eng.pdf?sequence=1&isAllowed=y.
